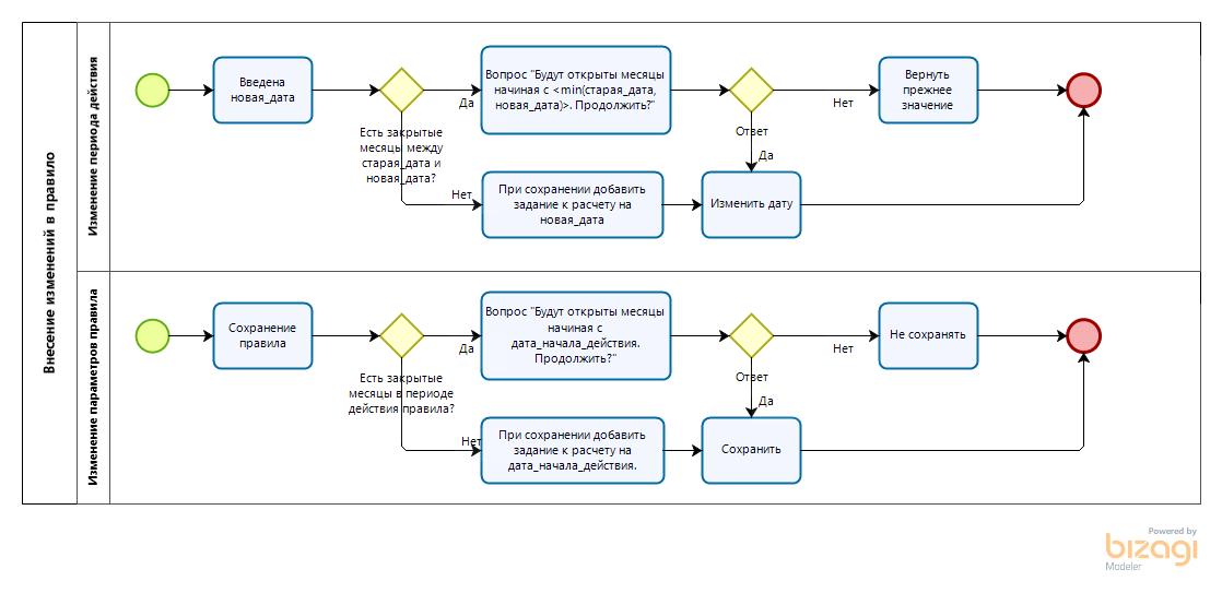
Выполнены доработки системы с целью расширения возможностей ведения учета в разных валютах.
Для хранения курсов валют относительно разных базовых валют добавлен новый регистр сведений Относительные курсы валют.
При указании курса для алгоритмов системы количество единиц базовой валюты определяется как Числитель, а количество единиц иностранной валюты – как Знаменатель.

Курсы в регистре сведений Относительные курсы валют могут быть определены в следующих вариантах:
Загрузка курсов валют с сайта Центрального Банка России может выполняться пользователем вручную по кнопке Загрузить – Курсы валют Центрального Банка России в регистре сведений Относительные курсы валют или автоматически по настроенному пользователем расписанию в рамках нового регламентного задания Загрузка курсов валют.
По кнопке Загрузить – Курсы валют из таблицы в регистре сведений Относительные курсы валют реализована возможность загрузки курсов валют из внешней таблицы.

Регистр сведений Курсы валют сохранен в системе. Некоторые библиотеки, (например, Библиотека регламентированной отчетности, Библиотека зарплаты и кадров и др.) продолжают использовать данные из регистра сведений Курсы валют. Остальные алгоритмы системы переработаны на получение курсов из нового регистра сведений Относительные курсы валют. Обеспечена двусторонняя синхронизация регистров Относительные курсы валют и Курсы валют по базовой валюте, указанной в константе Валюта регламентированного учета.
При обновлении информационной базы регистр сведений Относительные курсы валют будет заполнен по данным регистра сведений Курсы валют.
При настройке курсов валют в документах обеспечивается работа, как с числителем курса, так и со знаменателем.

Изменен порядок настройки валют в международном финансовом учете. Функциональная валюта в настройке НСИ и администрирование – Настройка НСИ и разделов – Международный финансовый учет теперь может быть определена как в валюте регламентированного учета организаций или в валюте управленческого учета.

Внесены изменения в настройку сценариев бюджетирования. В карточку элемента списка Сценарии бюджетирования к значению Устанавливаются для данного сценария переключателя Прогнозные курсы валют добавлен выбор базовой валюты, относительно которой устанавливаются курсы.

В настройки управленческих отчетов, строящихся в валюте регламентированного учета по нескольким организациям, добавлена группировка по валюте.

В соответствии с проектом федерального закона «О внесении изменений в части первую и вторую Налогового кодекса Российской Федерации (о создании национальной системы прослеживаемости товаров)», прослеживаемость вступает в силу с 01.07.2021.
Поддержаны изменения в связи с вводом Национальной системы прослеживаемости товаров (Федеральный закон от 09.11.2020 № 371-ФЗ):
Национальная система прослеживаемости импортного товара базируется на документальной идентификации товаров, при которой движение товара отслеживается исключительно по документам.
Особенности учета партий прослеживаемости товара:
Для ведения учета прослеживаемых импортных товаров необходимо установить функциональные опции:
Если единица измерения прослеживаемости ТН ВЭД отличается от единицы хранения номенклатуры, то при записи номенклатуры, в которой указан код ТН ВЭД с установленным признаком Прослеживаемый товар, по умолчанию включается ведение учета прослеживаемых товаров в двух единицах измерения.

При учете прослеживаемых импортных товаров в двух единицах измерения в документах доступно поле Количество по РНПТ, количество в котором заполняется в единице измерения прослеживаемости ТН ВЭД.
В справочнике Номера ГТД предусмотрен реквизит РНПТ, который означает, что элемент справочника является номером РНПТ.
В отношении товаров, подлежащих прослеживаемости, ввезенных с территории иностранных государств, РНПТ формируется из регистрационного номера декларации на товары и порядкового номера товара из такой декларации.
Если товарам, подлежащим прослеживаемости, присвоен регистрационный номер партии товара, то в форме элемента Номер таможенной декларации установлен признак РНПТ.

Для прослеживаемого товара, в котором указан код ТН ВЭД и ведется учет по номерам ГТД, при вводе начальных остатков заполнение полей Количество по РНПТ и Номер ГТД является обязательным вне зависимости от установленной опции Запретить поступления товаров без номеров ГТД (НСИ и администрирование – Настройка НСИ и разделов – Учет НДС, импорт и экспорт).
Если товар непрослеживаемый, то количество по РНПТ не заполняется в документе.

Документ Ввод начальных остатков прослеживаемых импортных товаров переименован в документ Уведомление об остатках прослеживаемых товаров.
В документах могут быть одновременно прослеживаемые и непрослеживаемые товары.
При учете прослеживаемых импортных товаров в двух единицах измерения в приходных накладных доступно поле Количество по РНПТ, количество в котором заполняется в единице измерения прослеживаемости ТН ВЭД.
Если известен коэффициент пересчета, то выполняется автоматический пересчет поля Количество по РНПТ в приходных накладных при изменении поля Количество. Обратный пересчет не выполняется, что позволяет указать прослеживаемое количество с отклонением от ожидаемого коэффициента. Количество по РНПТ можно отредактировать вручную.
При получении документа через ЭДО прослеживаемое количество заполняется автоматически.

В приходных документах для товаров с прослеживаемыми кодами ТН ВЭД осуществляется контроль обязательного заполнения номеров ГТД вне зависимости от установленной опции Запретить поступления товаров без номеров ГТД (НСИ и администрирование – Настройка НСИ и разделов – Учет НДС, импорт и экспорт).
При отражении расхода прослеживаемых импортных товаров в табличной части, хранящей информацию о Видах запасов, доступно поле Количество по РНПТ, количество в котором заполняется в единице измерения прослеживаемости ТН ВЭД.

Если известен коэффициент пересчета, то выполняется автоматический пересчет поля Количество по РНПТ при изменении поля Количество.
Ручное редактирование количества по РНПТ в расходных документах не предусмотрено. Можно отредактировать, включив режим редактирования реквизитов в видах запасов.
Единица измерения и единица прослеживаемости могут не совпадать.
Для получения коэффициента пересчета количества между единицей хранения номенклатуры и единицей измерения прослеживаемости ТН ВЭД используется следующий алгоритм:

При комплектации сборкой и для динамических комплектов только одна номенклатура, основная комплектующая, может быть прослеживаемой.
Для ведения корректного учета прослеживаемых по РНПТ комплектов необходимо указать основную комплектующую с кодом ТН ЭД аналогичным коду комплекта. Код ТН ВЭД и единица прослеживаемости должны совпадать у комплекта и основной комплектующей.
Прослеживаемый по РНПТ комплект не должен содержать различные прослеживаемые комплектующие.

Все действия по учету прослеживаемых товаров можно выполнять в рамках единого рабочего места Учет прослеживаемых товаров, которое доступно по ссылкам:
Рабочее место представлено в виде разделов, в каждом из которых даются рекомендации в виде гиперссылок (Оформить, Отправить, Ожидать получения РНПТ, Архив, Открыть список). В скобках гиперссылок отображается количество документов, по которым требуется оформить уведомления, отправить сформированные уведомления в ФНС, ожидать получения РНПТ по отправленным уведомлениям и др.

Из рабочего места по учету прослеживаемых товаров предусмотрен переход к журналу уведомлений по прослеживаемым товарам (по гиперссылкам Отправить, Ожидать получения РНПТ, Архив).
В журнале уведомлений хранятся все типы уведомлений «Уведомления об остатках», «Уведомлении о ввозе», «Уведомления о перемещении».
В журнале можно установить отбор по типу уведомления, организации.

Отбор по состояниям предусмотрен в виде гиперссылок с количеством уведомлений в соответствующем состоянии с учетом установленного отбора по организации и типу уведомления:

Из журнала предусмотрено создание уведомлений не по распоряжениям (в подменю Создать расположены команды по созданию уведомлений). По применению команд создаются новые документы соответствующего типа с вызовом стандартного метода заполнения.
Перед созданием уведомления об остатках прослеживаемых товаров запрашиваются данные о первичном документе по аналогии с оформлением уведомлений об остатках в специальной форме, доступной по гиперссылке Оформить на форме рабочего места по учету прослеживаемых товаров.

На форме журнала доступны гиперссылки для перехода к трем рабочим местам по созданию уведомлений Уведомления об остатках и Уведомления о ввозе и перемещении (вывозе). В скобках гиперссылок отображается количество к оформлению уведомлений с учетом отбора по организации.

Предлагается методика по настройке нормативно-справочной информации и вводу остатков в виде помощника из четырех пунктов, встроенных в рабочее место по учету прослеживаемых товаров.

При начале учета прослеживания импортных товаров необходимо заполнить классификатор торговой внешнеэкономической деятельности (ТН ВЭД) и указать коды ТН ВЭД в номенклатуре.

Прослеживаемым считается товар, в карточке которого указан код ТН ВЭД с признаком Прослеживаемый товар и установлен флаг Учет по номерам ГТД.

По всем импортным товарам, подлежащим прослеживаемости, необходимо отправить уведомления об остатках в контролирующие органы и получить по остаткам РНПТ.
Для формирования уведомлений об имеющихся остатках товаров, подлежащих прослеживаемости, предназначен документ Уведомление об остатках прослеживаемых товаров.
По гиперссылкам «Уведомления об остатках» можно перейти к журналу уведомлений с отбором по типу уведомлений «Уведомления об остатках» и соответствующему состоянию Оформить, Отправить, Ожидать получения РНПТ, Архив.

Для оформления уведомлений об остатках предусмотрена специальная форма, доступная по гиперссылке Оформить.

Распоряжениями для оформления уведомлений об остатках является наличие остатков собственных товаров организаций с прослеживаемыми кодами ТН ВЭД и номерами ГТД, в которых не установлен признак РНПТ или номер ГТД пустой.
Распоряжения разбиты на три закладки.
На закладке По остаткам формируются данные по остаткам собственных товаров, введенным до даты начала учета прослеживаемости. Предусмотрено формирование первичного уведомления.
Анализируются остатки пролеживаемых товаров на начало прослеживаемости. На закладке данные по остаткам собственных товаров организаций отображаются в разрезе кодов ТН ВЭД, склада/подразделения с соответствующими отборами.
В списке выделяем строки и применяем команду Создать.
Уведомление может быть отправлено в контролирующие органы сразу после создания через 1С:Отчетность (команда Создать и отправить).
Согласно требованиям контролирующих органов уведомление заполняется на основании первичного учетного документа, оформленного по результатам инвентаризации (акт инвентаризации, инвентаризационная опись и т.д.) и подтверждающего право собственности участника оборота товаров, подлежащих прослеживаемости. При применении команды по созданию уведомления открывается форма ввода первичного документа. В этой форме можно указать документ Инвентаризационную опись, при выборе которого автоматически заполняются поля «Документ», «Номер документа», «Дата документа».
При необходимости реквизиты документа можно указать вручную.

По результату применения команды по созданию будет сформирован документ Уведомление об остатках прослеживаемых товаров.
Уведомление об остатках заполняется на основании первичного учетного документа, подтверждающего право собственности участника оборота товаров, подлежащих прослеживаемости. В шапке уведомления заполняется организация, код ТН ВЭД, единица измерения заполняется единицей прослеживаемости из кода ТН ВЭД. Одно уведомление может быть отправлено только по одному коду ТН ВЭД.

При наличии нескольких единиц измерения по одной строке будет создано несколько уведомлений. Несколько мест хранения сворачиваются в одно уведомление при совпадении организации, единицы измерения и кода ТН ВЭД.
Уведомление может оформляться на товары, указанные в нескольких строках первичного учетного документа с одним и тем же кодом единой Товарной номенклатурой внешнеэкономической деятельности Евразийского экономического союза и единицей измерения.
При необходимости табличную часть уведомления можно перезаполнить остатками прослеживаемых товаров с номерами ГТД без установленного признака РНПТ (команда Заполнить – Заполнить по остаткам).

На закладке По исправлению остатков формируются данные на основании документов, отражающих изменение остатков по ранее полученному РНПТ до начала учета прослеживаемости. Например, по данным документа Исправление развернутого сальдо товаров организаций, который является основанием для уточнения уведомления об остатках. На этой закладке предусмотрено формирование исправительных уведомлений об остатках.
Данные для формирования уведомлений группируются в разрезе организации, РНПТ, гиперссылки на первичное уведомление, текущего количества по РНПТ по данным регистра «Товары организаций» и количества по РНПТ (ранее указано), по которому отчитались в ФНС.
В списке необходимо выделить строки и применить команду Создать.
Уведомление может быть отправлено в контролирующие органы сразу после создания через 1С:Отчетность (команда Создать и отправить).

При применении команды по созданию будет сформировано корректировочное уведомление с присвоением очередного номера корректировки (документ Уведомление об остатках прослеживаемых товаров).
Если формируется корректировочное уведомление, то в уведомлении устанавливается флаг Корректировочное уведомление, указывается первичное уведомление, номер корректировки (например, «1», «2» и так далее) и дата создания корректировки.

В уведомлении будет указано текущее количество товара.
На закладке По возвратам и прочим поступлениям формируются данные в разрезе организаций и кода ТН ВЭД на основании документов, сформированных после даты начала ведения учета прослеживаемости. Предусмотрено формирование первичного уведомления.

Необходимость в формировании уведомлений об остатках может возникать при возврате от физических лиц, когда невозможно установить исходный РНПТ, или при возврате в периоде после начала прослеживаемости товаров, купленных до начала прослеживаемости.
Анализируются поступления прослеживаемых товаров после начала прослеживаемости по номерам ГТД без признака РНПТ. Из прихода вычитается расход по этой аналитике и если полученная разница больше нуля и еще не создано уведомление об остатках, то выводится строка в список.
Распоряжениями на оформление уведомления об остатках могут быть, например, возвраты товаров от клиентов, возвраты товаров между организациями, корректировки реализации, прочие поступления, ввод начальных остатков собственных товаров с прослеживаемыми кодами ТН ВЭД и номерами ГТД без установленного признака РНПТ.

В списке для оформления уведомлений необходимо выделить строки и применить команду Создать.
Уведомление может быть отправлено в контролирующие органы сразу после создания через 1С:Отчетность (команда Создать и отправить).
При применении команды по созданию уведомления открывается форма ввода данных первичного учетного документа. В этой форме можно выбрать документ возврата, по которому автоматически заполняются поля «Тип документа», «Номер документа», «Дата документа».
При необходимости реквизиты первичного документа можно указать вручную.

Строки, по которым созданы уведомления, исчезают из списка.
По результату применения команды по созданию будет сформирован документ Уведомление об остатках прослеживаемых товаров. Уведомление об остатках заполняется на основании первичного учетного документа, подтверждающего право собственности участника оборота товаров, подлежащих прослеживаемости.

Список оформленных уведомлений об остатках прослеживаемых товаров, которые требуется отправить в ФНС, и по которым необходимо получить РНПТ, отображается в журнале документов Уведомления по прослеживаемым товарам (гиперссылка Отправить).

Для отправки уведомления в электронном виде в ФНС можно воспользоваться сервисом «1С:Отчетность» (команда Отправка – Отправить в ФНС на форме уведомления). Либо уведомление об остатках можно выгрузить в файл XML (команда Выгрузить в XML на форме уведомления) и загрузить этот файл в любую программу с обменом с ФНС (БП с 1С:Отчетностью, СБИСС, Контур).
Список уведомлений об остатках прослеживаемых товаров, которые отправлены в ФНС и, по которым ожидается получение РНПТ, отображается в журнале Уведомления по прослеживаемым товарам (гиперссылка Ожидать получения РНПТ).
При получении квитанции ФНС по уведомлению в шапке уведомления заполняется поле РНПТ, если в базе подключена 1С:Отчетность. Также поле можно заполнить вручную, если обмен с ФНС производится в другой программе.

Документом уведомления об остатках прослеживаемых товаров списываются остатки с номером ГТД без признака РНПТ и приходуются остатки с номером ГТД с признаком РНПТ.

Для регистрационного номера партии товаров страна происхождения определяется из номера ГТД остатков. РНПТ записывается в наименование и регистрационный номер создаваемых элементов, номеров грузовых таможенных деклараций.

Список уведомлений по остаткам прослеживаемых товаров, по которым заполнены РНПТ, отображается в журнале Уведомления по прослеживаемым товарам (гиперссылка Архив).

До оформления уведомлений необходимо провести инвентаризацию остатков товаров, подлежащих прослеживаемости.
По гиперссылкам «Инвентаризация остатков» можно перейти к спискам документов, предусмотренных для отражения инвентаризации.

Для организации пересчета товаров оформляется документ Пересчет товаров. В случае использования ордерной схемы документооборота при проведении документа Пересчет товаров в статусе Выполнено изменяются фактические остатки товаров на складе.

По результатам выявленных излишков, недостач и порчи товаров оформляются складские акты (гиперссылка Складские акты).

Если в регистре «Товары организаций» есть отрицательные остатки, то в уведомления могут попасть некорректные данные. Рекомендуется исправить отрицательные остатки с использованием Помощника исправления остатков товаров организаций и уже после этого оформить и отправить уведомление об остатках. Помощник доступен по гиперссылке Открыть помощник.

В момент начала прослеживаемости, если комитентом комиссионеру ранее был передан товар, подлежащий прослеживаемости, то на стороне комитента необходимо ввести в оборот прослеживаемые товары (по аналогии с собственными остатками).
Предлагается методика по вводу в прослеживаемость остатков, переданных на комиссию, в виде помощника из семи пунктов, встроенных в рабочее место по учету прослеживаемых товаров.
По гиперссылкам «Ввод в прослеживаемость остатков, переданных на комиссию» можно перейти к рабочим местам по оформлению документов, к журналу уведомлений об остатках, отчетам, спискам документов.

Просмотреть список соглашений, по которым предусмотрена передача на комиссию, можно гиперссылке Открыть список. Список соглашений открывается с отбором по хозяйственной операции Передача на комиссию.

Если комиссионеру переданы товары на комиссию и на стороне комиссионера ведется учет прослеживаемых товаров, то в соглашении с типом операции Передача на комиссию устанавливается флаг Комиссионер ведет учет по РНПТ.
В соглашение об условиях продажи с типом операции Передача на комиссию флаг «Комиссионер ведет учет РНПТ» определяет, необходимо ли комиссионеру указывать РНПТ или комитент самостоятельно подбирает РНПТ по своим данным. Флаг доступен, если включено использование учета по прослеживаемым импортным товарам. По умолчанию при создании соглашения флаг сброшен.

До даты начала учета прослеживаемости необходимо оформить отчеты комиссионеров о совершенных продажах и списании, а затем ввести товары в прослеживаемость. Отчет комиссионера о продажах нужно оформить до возврата, чтобы не получать РНПТ по товарам, по которым у комиссионера нет остатков.
Переход к рабочему месту по оформлению отчетов комиссионеров по распоряжениям на закладке Комиссионеры выполняется по гиперссылке Оформить.

Для прослеживаемых товаров в отчете комиссионера (агента) обязательны для заполнения поля Количество по РНПТ и Номер ГТД. Если единица измерения номенклатуры совпадает с единицей прослеживаемости, то количество по РНПТ заполняется по количеству.

Переход к списку оформленных отчетов комиссионеров доступен по гиперссылке Открыть список.
Для анализа собственных остатков товаров (в том числе прослеживаемых товаров), переданных на комиссию, предназначен отчет Остатки товаров, переданных на комиссию (отчет доступен по гиперссылке Сформировать отчет).

По импортным товарам, подлежащих прослеживаемости, переданных комитентом комиссионеру, необходимо оформить уведомления об остатках и получить РНПТ.
При оформлении возврата импортных товаров физически товары не перемещаются, возвраты и передачи оформляются только документально.
Для оформления возврата импортных товаров, подлежащих прослеживаемости, необходимо указать «виртуальный» склад, на который будут оформлены возвраты импортных товаров (гиперссылка Выбрать склад).
В форме выбора склада можно указать склад из справочника Склады и магазины или сгенерировать новый «виртуальный» склад с наименованием «Виртуальный склад прослеживаемых товаров», на который будут оформлены возвраты импортных товаров, подлежащих прослеживаемости (команда Сгенерировать склад).

Выбранный склад будет отображаться на форме рабочего места по учету прослеживаемых импортных товаров в виде гиперссылки.

После выбора склада будет доступно оформление возвратов товаров от комиссионеров с номерами ГТД без признака РНПТ и обратная передача этих товаров комиссионерам с номера ГТД, в которых установлен признак РНПТ.
Если комиссионерам от комитента были переданы импортные товары, подлежащие прослеживаемости, и на дату начала учета прослеживаемости по этим товарам не оформлены отчеты комиссионеров, то необходимо оформить возврат товаров от комиссионеров на «виртуальный» склада для формирования уведомлений об остатках и получения РПНТ.
Для отражения возврата импортных товаров комитентам от комиссионеров, подлежащих прослеживаемости, предназначен документ Возврат товаров от клиента с типом операции Возврат от комиссионера. Для оформления возвратов от комиссионеров предусмотрена специальная форма, доступная по гиперссылке Оформить.
В форме отображаются данные в разрезе организации, комиссионера и соглашения, по которым есть остатки товаров по номерам ГТД без установленного признака РНПТ (в номере ГТД не установлен флаг РНПТ), и по которым можно оформить возвраты.
В списке данные формируются на основании документов Реализация товаров и услуг с типом операции Передача на комиссию в разрезе соглашения по передаче на комиссию, в котором установлен флаг Комиссионер ведет учет по РНПТ. Если комиссионер не отчитывается в разрезе РНПТ (флаг в соглашении не установлен), то данные в списке остатков по передаче на комиссию не выводятся.
Данные в списке для оформления возвратов группируются в разрезе организации, комиссионера и соглашения.
Если по документу передачи товаров на комиссию хотя бы на одну номенклатурную позицию сформирован отчет комиссионера до начала учета прослеживаемости, то в списке данных для оформления возвратов в строке будет установлен флаг Оформлен отчет.
В списке необходимо выделить строки и применить команду Оформить возврат. Если необходимо оформить возврат по всем строкам, то применяется команда Оформить все возвраты.
Строки, по которым созданы возвраты, исчезают из списка.

Переход к списку оформленных возвратов товаров от комиссионеров комитентам доступен по гиперссылке Открыть список. Документы возвратов хранятся в журнале Документы продажи (все). Список документов открывается с отбором по хозяйственной операции Возврат товаров о комиссионера.

По всем импортным товарам, подлежащих прослеживаемости, по которым оформлен возврат от комиссионеров комитентам, необходимо оформить уведомления об остатках, отправить уведомление в ФНС и ожидать получить РНПТ.
Для формирования уведомлений об имеющихся остатках товаров, подлежащих прослеживаемости, предназначен документ Уведомление об остатках прослеживаемых товаров.
По гиперссылкам «Уведомления об остатках» можно перейти к журналу уведомлений с отбором по типу уведомлений «Уведомления об остатках» и соответствующему состоянию Оформить, Отправить, Ожидать получения РНПТ, Архив.
Данные для оформления уведомлений по остаткам прослеживаемых импортных товаров, возвращенных от комиссионера на «виртуальный» склад, формируются на основании документов по возврату товаров от комиссионеров комитентам с прослеживаемыми кодами ТН ВЭД и номерами ГТД, в которых не установлен признак РНПТ.
Данные для создания уведомлений об остатках формируются на основании документов по возвратам товаров от комиссионеров на виртуальный склад на закладке По возвратам и прочим поступлениям.

Уведомление об остатках прослеживаемых товаров заполняется остатками по виртуальному складу, на который ранее были оформлены возвраты товаров от комиссионеров комитенту. Уведомление заполняется остатки товаров с номерами ГТД без установленного признака РНПТ.

После того как по остаткам прослеживаемых импортных товаров, полученных от комиссионеров комитентами, будут получены номера РНПТ, то можно оформить передачу комиссионерам импортных товаров с РНПТ с «виртуального» склада.
Передача товаров на комиссию от комитента комиссионеру оформляется документом Реализация товаров и услуг с типом операции Передача на комиссию.
Для оформления передач товаров комиссионерам с «виртуального» склада предназначена специальная форма, доступная по гиперссылке Оформить.

Данные для оформления передачи товаров формируются на основании документов по возвратам товаров от комиссионеров комитентам на «виртуальный» склад.
В списке необходимо выделить строки и применить команду Оформить передачу. Будут созданы документы передачи по выделенным строкам. Если необходимо оформить передачи по всем строкам, то применяется команда Оформить все передачи.
Строки, по которым созданы передачи, не исчезают из списка, поскольку может потребоваться печать документов.
При необходимости можно распечатать и подписать возвраты от комиссионеров, передачи комиссионерам товаров с РНПТ (команды подменю Распечатать (выделенные или все)). Предусмотрена возможность сразу сформировать документы и вывести на печать (команда Оформить и распечатать).

Переход к списку оформленных передач товаров комиссионерам доступен по гиперссылке Открыть список. Документы передач хранятся в журнале Документы продажи (все). Список документов открывается с отбором по хозяйственной операции Передача на комиссию.
По результатам совершенных продаж и списаний импортных товаров, подлежащих пролеживаемости, стандартным образом оформляется отчет комиссионера (агента) о продажах/списании.
В отчете комиссионера для импортных товаров, подлежащих прослеживаемости, предусмотрено обязательное заполнение полей Количества по РНПТ и Номер ГТД.

При изменении документа Возврат товаров от клиента с типом операции Возврат товаров от комиссионера из акта о расхождениях после возврата товаров от комиссионера необходимо изменить Количество по РНПТ пропорциально изменению количества.
До начала учета прослеживаемости на стороне комиссионера по ранее полученному от комитента товару, подлежащему прослеживаемости, необходимо указать РНПТ.
Предлагается методика по вводу в прослеживаемость остатков в виде помощника из трех пунктов, встроенных в рабочее место по учету прослеживаемых товаров.
По гиперссылкам «Ввод в прослеживаемость остатков, принятых на комиссию» можно перейти к рабочим местам по оформлению документов, к журналам документов, к журналу уведомлений об остатках, отчетам.

До даты начала учета прослеживаемости необходимо оформить отчеты комитентам о совершенных продажах и списании. Переход к рабочему месту по оформлению отчетов комитентам по распоряжениям на закладке Распоряжения на оформление выполняется по гиперссылке Оформить.

Для прослеживаемых товаров в видах запасов отчета комитенту (принципалу) предусмотрено обязательное заполнение полей Количество по РНПТ и Номер ГТД. Количество по РНПТ заполняется в единице измерения прослеживаемости ТН ВЭД. Если единица измерения номенклатуры совпадает с единицей прослеживаемости, то количество по РНПТ заполняется по количеству.

Переход к списку оформленных отчетов комитентам (принципалам) доступен по гиперссылке Открыть список.
Для анализа остатков товаров, принятых на комиссию от комитента, предназначен отчет Остатки товаров, принятых на комиссию (доступен по гиперссылке Сформировать отчет).

Для оформления комитентами уведомления об остатках и получения РНПТ необходимо оформить «виртуальные» возвраты комитентам от комиссионеров. Для оформления возвратов предназначен документ Возврат товаров поставщику с типом операции Возврат товаров комитенту.
По оформленным возвратам будут автоматически созданы «виртуальные» приемы на комиссию, в которых необходимо вручную указать полученные от комитентов номера РНПТ, затем провести документ приема на комиссию.
Для оформления «виртуальных» возвратов товаров комитентам и обратного приема этих товаров на комиссию предусмотрена специальная форма, доступная по гиперссылке Оформить.

В список формы попадают данные, по которым есть остатки комиссионных товаров по номерам ГТД без установленного признака РНПТ (в номере ГТД не установлен флаг РНПТ). Данные для оформления возвратов и приема на комиссию формируются на основании документов Приобретение товаров и услуг с типом операции Прием на комиссию, оформленных до начала учета прослеживаемости.
Данные в списке группируются в разрезе организации, комитента и соглашения, по которым есть остатки товаров по номерам ГТД без установленного признака РНПТ.
В списке формы необходимо выделить строки и применить команду Оформить возврат и прием. Если необходимо оформить возврат и прием по всем строкам, то применяется команда Оформить все возвраты и приемы.
По результату оформления возвратов и приемов будут созданы документы Возврат товаров поставщику с типом операции Возврат товаров комитенту и Приобретение товаров и услуг с типом операции Прием на комиссию. В колонке Документы возврата будет заполнена ссылка на созданный документ возврата товаров поставщику, в колонке Документ приема на комиссию – ссылка на созданный документ по приобретению товаров и услуг. По нажатию на ссылку предусмотрено открытие документа.
Документы создаются на дату окончания периода до даты начала учета прослеживаемости. Поскольку до начала прослеживаемости на стороне комиссионера по ранее полученному от комитента товару, подлежащему прослеживаемости, необходимо указать номера РНПТ.

Документ возврата создается непроведенным, в случае, когда возникает необходимость в заполнении договора в возврате. Поскольку возврат формируется на основании остатков товаров, принятых на комиссию.
Документ приема формируется только на основании проведенного возврата и всегда создается непроведенным, поскольку требуется заполнить номера РНПТ. Для возможности проведения приема в документе заполняются поля Количество по РНПТ и Номер ГТД с установленным признаком РНПТ в соответствии с теми РНПТ, которые получены от комитента.
Если будет проведен только документ возврата, то на остатках, принятых на комиссию, будет «0».

После проведения документов и возврата и приема строки исчезают из списка.
В каждой строке для документов возврата и приема на комиссию отображаются пиктограммы:
После проведения документов и возврата и приема строки исчезают из списка.
Переход к списку оформленных документов по приему на комиссию и возврату товаров комитентам доступен по гиперссылке Открыть список. Документы хранятся в журнале Документы закупки (все). Список документов открывается с отбором по хозяйственным операциям Возврат товаров комитенту и Прием на комиссию.
При перевыставлении документов поставщика принципалу необходимо передавать РНПТ. При комиссии по закупке комиссионер может отчитаться без РНПТ за товары, которые у него были на момент вступления прослеживаемости. Далее комитент при поступлении к нему документов должен принять к учету и получить остатки по РНПТ.

Если на момент вступления прослеживаемости у комиссионера были остатки комитента без РНПТ, то комиссионер будет отчитываться за остатки без РНПТ. В документах перевыставленных РНПТ в этом случае не будет.
Если товар прослеживаемый, то в табличной части отчета комитенту о закупках предусмотрено обязательное заполнение полей Количество по РНПТ и Номер ГТД. Количество по РНПТ заполняется в единице измерения прослеживаемости ТН ВЭД.
Учет по РНПТ для схемы по интеркампани поддерживается по аналогии с учетом по РНПТ по вводу остатков в прослеживаемость, переданных на комиссию и принятых на комиссию.
Если товар прослеживаемый, то в табличной части отчета по комиссии между организации предусмотрено обязательное заполнение полей Количество по РНПТ и Номер ГТД. Количество по РНПТ заполняется в единице измерения прослеживаемости ТН ВЭД.

По приобретенным импортным товарам, подлежащим прослеживаемости, необходимо оформить, отправить уведомление о ввозе из ЕАЭС и получить РНПТ.
Для формирования уведомлений о ввозе товаров, подлежащих прослеживаемости, предназначен документ Уведомление о ввозе из ЕАЭС прослеживаемых товаров.
По гиперссылкам «Уведомления о ввозе» можно перейти к журналу уведомлений с отбором по типу уведомлений «Уведомления о ввозе» и соответствующему состоянию Оформить, Отправить, Ожидать получения РНПТ, Архив.

Распоряжениями для оформления уведомлений о ввозе из ЕАЭС по прослеживаемым товарам являются документы Приобретение товаров и услуг с типами операций Ввоз из ЕАЭС, Ввоз из ЕАЭС (товары в пути).
Для оформления уведомлений о ввозе предусмотрена специальная форма, доступная по гиперссылке Оформить.
Количество в скобках гиперссылок рассчитывается по журналу уведомлений с учетом отборов по организации, коду ТНВЭД, типу уведомления, основанию, установленных в форме.

В списке необходимо выделить строки и применить команду Создать.
Уведомление может быть отправлено в контролирующие органы сразу после создания через 1С:Отчетность (команда Создать и отправить).
По результату применения команды по созданию будет сформирован документ Уведомление о ввозе из ЕАЭС по прослеживаемым товарам. Документ может быть сформирован только от одной организации и одного первичного документа.

При наличии нескольких единиц измерения по одной строке будет создано несколько уведомлений. Несколько мест хранения сворачиваются в одно уведомление при совпадении организации, единицы измерения и кода ТН ВЭД.
Уведомление о ввозе прослеживаемых товаров можно создать из формы документа Приобретение товаров и услуг (гиперссылка Оформить уведомление по ПТ, доступна, если в документе есть хотя бы один прослеживаемый товар).
Также уведомление можно создать вручную из журнала документов Уведомления по прослеживаемым товарам (команда Создать – Уведомление о ввозе из ЕАЭС прослеживаемых товаров).

При выборе контрагента и организации в уведомлении на выбор будет доступен первичный документ. ТН ВЭД в документе заполняется вручную. При выборе ТН ВЭД автоматически заполняется единица измерения.
Табличную часть документа можно заполнить по документу-основания, первичному документу Приобретение товаров и услуг, указанному в шапке уведомления (команда Заполнить – по документу-основания).
Список оформленных уведомлений о ввозе прослеживаемых товаров, которые требуется отправить в ФНС, и по которым необходимо получить РНПТ, отображается в журнале документов Уведомления по прослеживаемым товарам (гиперссылка Отправить).

Для отправки уведомления в электронном виде в ФНС можно воспользоваться сервисом «1С:Отчетность» (команда Отправка – Отправить в ФНС на форме уведомления). Либо уведомление можно выгрузить в файл XML (команда Выгрузить в XML на форме уведомления) и загрузить этот файл в любую программу с обменом с ФНС (БП с 1С:Отчетностью, СБИСС, Контур).

Список уведомлений о ввозе прослеживаемых товаров, по которым ожидается получение РНПТ, отображается в журнале документов Уведомления по прослеживаемым товарам (гиперссылка Ожидать получения РНПТ).
При получении квитанции ФНС по уведомлению в шапке уведомления заполняется поле РНПТ, если в базе подключена 1С:Отчетность. Также поле можно заполнить вручную, если обмен с ФНС производится в другой программе. В этом случае необходимо скопировать и вставить номер в поле РНПТ. При заполненном РНПТ становится обязательным заполнение страны происхождения в табличной части уведомления.

Документом уведомления о ввозе прослеживаемых товаров приходуются остатки с номером ГТД с признаком РНПТ. Для регистрационного номера партии товаров страна происхождения определяется из номера ГТД остатков. РНПТ записывается в наименование и регистрационный номер создаваемых элементов, номеров грузовых таможенных деклараций.

Список уведомлений о ввозе прослеживаемых товаров, по которым заполнены РНПТ, отображается в журнале Уведомления по прослеживаемым товарам (гиперссылка Архив).

По реализованным импортным товарам, подлежащим прослеживаемости, необходимо оформить и отправить уведомления о перемещении (вывозе) в ЕАЭС.
Для отражения в учете операции вывоза товаров и формирования уведомлений о перемещении товаров, подлежащих прослеживаемости, с территории Российской Федерации на территорию другого государства – члена Евразийского экономического союза, предназначен документ Уведомление о перемещении прослеживаемых товаров в ЕАЭС.
По гиперссылкам «Уведомления о перемещении (вывозе)» можно перейти к журналу уведомлений с отбором по типу уведомлений «Уведомления о перемещении» и соответствующему состоянию Оформить, Отправить, Архив.

Распоряжением для оформления уведомлений о перемещении (вывозе) в ЕАЭС по прослеживаемым товарам являются документы Реализация товаров и услуг, в которых указан контрагент-резидент страны ЕАЭС и импортные товары, подлежащие прослеживаемости.
Для оформления уведомлений о перемещении предусмотрена специальная форма, доступная по гиперссылке Оформить.
Количество в скобках гиперссылок рассчитывается по журналу уведомлений с учетом отборов по организации, коду ТНВЭД, типу уведомления, основанию, установленных в форме.

В списке необходимо выделить строки и применить команду Создать.
Уведомление может быть отправлено в контролирующие органы сразу после создания через 1С:Отчетность (команда Создать и отправить).
По результату применения команды по созданию будет сформирован документ Уведомление о перемещении прослеживаемых товаров в ЕАЭС.
Уведомление о перемещении (вывозе) можно ввести на основании документа Реализация товаров и услуг (команда Создать на основании – Уведомление о перемещении прослеживаемых товаров в ЕАЭС) или создать из формы документа реализации товаров и услуг (гиперссылка Оформить уведомление по ПТ, доступна, если реализация оформляется по контрагенту в ЕАЭС и в документе есть хотя бы один прослеживаемый товар).
Также уведомление можно создать вручную из журнала документов Уведомления по прослеживаемым товарам (команда Создать – Уведомление о перемещении (вывозе) в ЕАЭС прослеживаемых товаров).

Табличные части уведомления можно заполнить документами реализации в страны ЕАЭС, по которым требуется оформить уведомления (команда Заполнить). При применении команды выполняется автоматическое заполнение табличных частей остатками прослеживаемых товаров организации, которые требуется вывезти в ЕАЭС. Уведомление о вывозе может быть сформирован на неограниченное количество документов реализаций в страны ЕАЭС от одного контрагента за отчетный период (месяц).
На момент оформления уведомления известны номера РНПТ и эти номера заполняются в табличной части документа (колонка РНПТ).
Если единица измерения и единица прослеживаемости товара совпадает, то колонки «Единица прослеживаемости» и «Единица измерения» скрываются с формы уведомления.

Список оформленных уведомлений о перемещении (вывозе), которые требуется отправить в ФНС, отображается в журнале документов Уведомления по прослеживаемым товарам (гиперссылка Отправить).

Для отправки уведомления в электронном виде в ФНС можно воспользоваться сервисом «1С:Отчетность» (команда Отправка – Отправить в ФНС на форме уведомления). Либо уведомление можно выгрузить в файл XML (команда Выгрузить в XML на форме уведомления) и загрузить этот файл в любую программу с обменом с ФНС (БП с 1С:Отчетностью, СБИСС, Контур).
Из рабочего места по учету прослеживаемых импортных товаров можно перейти к формированию отчетности по соответствующим гиперссылкам.

Для анализа остатков импортных товаров, подлежащих прослеживаемости, предназначен отчет Ведомость товаров организаций по прослеживаемым товарам. Отчет позволяет сформировать остатки на заданный период в единицах прослеживаемости ТН ВЭД. Формирование отчета доступно из рабочего места по учету прослеживаемых товаров по соответствующей гиперссылке.

Для единообразия на форме документа Приобретение товаров и услуг гиперссылка Зарегистрировать заявление о ввозе товаров переименована на Оформить заявление о ввозе товаров.
Чек ККМ на возврат может оформляться на основании Чека ККМ или без указания основания. Оформить Чек ККМ на возврат на основании Чека ККМ можно из формы РМК по кнопке Возврат по чеку или из формы списка Чека ККМ по кнопке Ввести на основании. В РМК по кнопке Возврат без чека сразу открывается форма оформления с пустой табличной частью Товары.
Оформить Чек ККМ на возврат без указания основания можно из формы РМК по кнопке Возврат без чека или из формы списка Чеки ККМ по кнопке Создать. В РМК по кнопке Возврат без чека вначале открывается форма выбора ранее проданных товаров.
Документ Отчет о розничных возвратах (ОРВ) содержит сводные данные об отраженных в течение смены возвратах, оформленных по чекам предыдущих кассовых смен или без указания чека, а также сторнирующие части чеков коррекции, оформленных по чекам предыдущих кассовых смен. Форма документа ОРВ по структуре закладок и набору реквизитов аналогична форме документа ОРП, однако дополнительно в таблице Товары содержит флаг По чеку коррекции и поле Документ реализации. Если флаг По чеку коррекции не установлен, то поле Документ реализации недоступно для редактирования и должно быть пустым.
При закрытии смены Чеки ККМ Чеки на возврат и чеки коррекции, оформленные по чекам текущей кассовой смены, учитываются в Отчете о розничных продажах текущей кассовой смены. Также в Отчет о розничных продажах переносятся данные из чеков коррекции в части исправленного прихода.
Данные о возвратах, оформленные по чекам предыдущих кассовых смен или без чека, а также сторнирующие части чеков коррекции, оформленных по чекам предыдущих кассовых смен, переносятся в Отчет о розничных возвратах.
В форме Кассовой смены на закладке Отчеты за смену в динамическом списке отображаются все ОРП и ОРВ, созданные в рамках данной кассовой смены. Если были чеки коррекции в случае исправления системы налогообложения, то по каждой системе налогообложения создается отдельный документ Отчет о розничных продажах и Отчет о розничных возвратах. В списке для справки указывается информация о СНО, используемой в каждом из документов.
При загрузке данных о возвратах из оборудования offline может не быть информации о документе продажи. В этом случае возвраты оформляются без документа основания, а себестоимость возвращаемого товара будет определяться по документу возврата.
Поддерживается формат фискальных данных 1.2. В этом формате, в сравнении с предыдущими, добавлены новые реквизиты:
В информацию о клиентах и покупателях можно внести не только данные их паспортов, но и данные иных документов, удостоверяющих личность граждан.
В соответствие с нормами Федерального закона от 22.05.2003 № 54-ФЗ, приведено обязательное указание в чеке адреса или места расчетов.
См. также https://its.1c.ru/db/newscomm/content/471190/hdoc
Наиболее существенные отличия нового формата от предыдущих при продаже товаров, подлежащих маркировке «Честный знак» (обувь, одежда, табак…). Коды маркировки отправляются на проверку ККТ при сканировании или перед пробитием чека (настройка порядка проверки описана ниже). В случае отрицательного результата проверки требуется подтверждение покупателем и кассиром продажи данного товара. Для кассира должна быть назначена роль «Разрешить пропускать проверку кода маркировки средствами ККТ». Результат проверки кода маркировки отображается в чеке: М+, если проверка прошла успешно и М-, при отрицательном результате проверки.
В программе поддерживается возможность пробития чека коррекции в связи с исправлением ошибки в ранее пробитом чеке при оформлении продажи документом Реализация товаров и услуг с видом операции Реализация или документ Акт выполненных работ. Возможны следующие исправления:
Примечание: не поддерживается возможность печати чека коррекции для изменения системы налогообложения.
Чек коррекции в связи с исправлением ошибки пробивается из документа Корректировка реализации. Чек будет пробит в соответствии с исправленными показателями на закладке Товары (после корректировки), а также актуальными значениями НСИ.
Перечень товаров, подлежащих обязательной маркировке в нормативных документах определяется по кодам ТН ВЭД. Список таких кодов по каждой товарной группе в частности опубликован На ИТС https://its.1c.ru/db/newscomm#content:456704:hdoc. Классификатор кодов товаров, подлежащих маркировки ведется в ГИС МТ. В программе ведется локальная копия классификатора, в который можно загрузить коды маркируемых товаров, используемых в информационной базе. Открыть классификатор Кодов ТН ВЭД ИС МП можно из рабочего места Обмен с ИС МП (обувь, одежда, табак…) в группе настройки и справочники.
Для правильного отражения операций с маркируемыми товарами необходимо указание кодов именно из этого классификатора. В карточке номенклатуры для маркируемого товара и в операциях ИС МП в реквизите Код ТН ВЭД выполняется подбор кодов из этого классификатора.

Заказ кодов маркировки, их печать, нанесение на продукцию и ввод в оборот может выполняться самостоятельно или с привлечением третьего лица – сервис-провайдера. В частности сервис-провайдером может быть:
Каждый из указанных видов сервис-провайдера может быть задействован в определённых сценариях для определенных товарных групп.
Печать сервис-провайдером (типографией) особенно актуальна для производителей упакованной воды и молочной продукции.
В документе Заказ на эмиссию кодов маркировки СУЗ предусмотрен выбор варианта печати кодов маркировки, а также возможность выбрать сервис-провайдера из справочника.

В зависимости от вида выбранного сервис-провайдера в документе Заказ кодов маркировки СУЗ ограничивается выбор способа ввода в оборот и вида продукции.
При выборе сервис-провайдера в документе «Заказ на эмиссию кодов маркировки СУЗ» также указывается шаблон этикетки сервис-провайдера.
Сценарии маркировки с участием сервис-провайдера рассмотрены ниже.
Центр этикетирования и маркировки (ЦЭМ) – это специализированная типография, которая печатает этикетки на продукцию
В документе Маркировка товаров ИС МП предусмотрен флажок Отчет производственной линии. Он используется для передачи в ИС МП перечня кодов маркировки, нанесенных непосредственно на продукцию в составе производственной линии. В данном режиме не используется форма подбора и проверки, не производится контроль статусов кодов и не создаются элементы справочника Штрихкоды упаковок и товаров.
При установленном флажке Создавать штрихкоды упаковок указывается наименование, характеристика и серия вводимой в оборот продукции. Предполагается, что производственная линия одновременно производит только одно наименование и серию товара. В этом случае в информационной базе сохраняются сведения о кодах маркировки, которые позволяют в дальнейшем, при оформлении отгрузки, автоматически определить номенклатуру, характеристику и серию по считанному коду маркировки. Номенклатура и характеристика без серии может определяться по коду GTIN без хранения штрихкодов упаковок в информационной базе. Хранение штриходов в таком случае не дает дополнительных преимуществ, но при этом увеличивает размер информационной базы, поэтому если не ведется учет по сериям, рекомендуется не устанавливать флажок Создавать штрихкоды упаковок.
Для молока и молочной продукции, подконтрольных ВетИС, в документе указывается ссылка на ВСД, ранее отражённый в информационной базе, или идентификатор ВСД в виде строки. При создании документа Маркировка товаров ИС МП на основании документа Производственная операция ВетИС, в котором указана одна позиция, Номенклатура и ВСД заполняются автоматически. Если позиция до 5, то при заполнении Номенклатуры и ВСД открывается список подбора с указанием позиций из документа.
Код ТН ВЭД для маркируемой продукции указывается из перечная Коды ТН ВЭД ИС МП.

Заполнение сведений производится вручную либо автоматизируется интегратором на внедрении.
Для молока и молочной продукции (как подлежащей отражению в ВетИС, так и без отражения в ВетИС), а также упакованной воды предусмотрена передача Отчет о верификации нанесенных КМ. Целью данного отчета является проверка считывания распечатанных и нанесенных на продукцию кодов.
В зависимости от условий технологического процесса передача Отчета о верификации нанесенных КМ может выполняться независимо от ввода в оборот, возможно в разные даты, или одновременно с вводом в оборот.
Выполнить передачу отчета о верификации нанесенных КМ независимо от ввода в оборот можно документом Маркировка товаров ИС МП с указанием операции Отчета о верификации нанесенных КМ. Ввод в оборот в этом случае оформляется отдельным документом Маркировка товаров ИС МП с указанием операции Производство и указанием в поле Операция нанесения кодов маркировки значения <Выполнена независимо>.
Также передача отчета о нанесении и ввод продукции в оборот могут выполняться одним документом Маркировка товаров ИС МП. В этом случае в поле Операция указывается Производство, а в поле Операция нанесения кодов маркировки указывается соответствующий Отчета о верификации нанесенных КМ.
На закладке Коды маркировки указывается перечень кодов маркировки для передачи в ИС МП.
Для передачи отчета Отчет о верификации нанесенных КМ необходимо указание полных кодов. При установленной настройке НСИ и администрирование – Администрирование – Интеграция с ИС МП (обувь, одежда, табак…) – Настройки сканирования кодов маркировки – Проверять структуру кодов маркировки при копировании кода проверяется, что он соответствует требованиям ЦРПТ, в том числе содержит так называемый «криптохвост» и разделители GS1. Передача таких кодов возможна в формате Base64. Если указанная настройка не установлена, то загруженные в документ коды могут частично не соответствовать требованиям формата, например, могут указываться нормализованные коды (приведенные к строке вида «(01)<Код GTIN>(23)<Серийный номер кода маркировки>»). В ряде случаев, если коды были заказаны из программы для самостоятельной печати (без участия сервис-провайдера) обработать такие коды и передать корректный отчет все-таки возможно можно. Тем не менее рекомендуется включить указанную настройку и загружать полные корректные коды в программу.
Для каждого кода маркировки продукции возможно также указание кода логистической упаковки, в которую вложен товар с этим кодом маркировки. Информация о созданных упаковках будет передана в ИС МП для выполнения агрегации.

Коды маркировки из файла, сгенерированного высокопроизводительным сканером считывающим коды в составе производственной линии, можно скопировать в таблицу по кнопке Загрузить из внешнего файла. При этом должен быть установлен флажок Формат Base64. Автоматизировать заполнение таблицы для конкретного оборудования может интегратор на внедрении.
После заполнения документа
необходимо передать его в ИС МП по ссылке Передайте
отчет.
Если отчет о нанесении принят без ошибок, то статус документа
измениться на Коды маркировки нанесены.
Коды, указанные в документе в формате Base64
будут нормализованы, то есть приведены к строке вида «(01)<Код GTIN>(23)<Серийный номер кода маркировки>». Из кодов
исключается криптохвост, так как его хранение в информационной базе не
предусмотрено действующей нормативной базой.
При приеме на комиссию товаров, подлежащих маркировке, от физического лица организация-комиссионер должна выполнить маркировку этих товаров. Заказ кодов маркировки выполняется документом Заказ на эмиссию кодов маркировки с указанием способа ввода в оборот: Принят на комиссию от физических лиц. После получения кодов маркировки оформляется документ Маркировка товаров ИС МП с операцией Получение продукции от физических лиц.
Перемаркировка – это ввод в оборот новых кодов маркировки для товара в случае утраты или повреждения старого кода маркировки или невозможности дальнейшего оборота со старым кодом по другой причине. В частности можно выделить следующие причины перемаркировки товаров. Условия указания старого кода приведены в таблице
| Причина повторной маркировки | Условия указания старого кода |
|
Выявлены ошибки описания товара |
обязательно указывается старый код маркировки, который после отражения операции будет выведен из оборота |
|
Код маркировки поврежден или утрачен (дополнительно указывается момент обнаружения повреждения или утраты кода) |
указание старого кода не обязательно |
|
Реализация товаров, приобретенных не для продажи |

В качестве нового кода используются коды, которые были эмитированы со способом ввода в оборот Перемаркировка, которые должны быть заказаны документом Заказ товаров и услуг с указанием способа ввода в оборот Перемаркировка.

Операции ввод в оборот Импорт, постепенно, заменяется на операцию Импорт с ФТС. Плановые даты перехода новый порядок ввода в оборот импорта по товарным группам:
Если таможенная декларация позже указанно даты, то необходимо использовать операцию Импорт с ФТС. Общий сценарий работы в рамках данной операции:
Вариант указания кодов в декларации: АТК, Коды маркировки, Упаковки выбирается в документе Маркировка товаров ИС МП.

Коды АТК, как правило, применяется, если список импортируемых кодов маркировки превышает допустимое количество кодов в декларации. Для формирования этих кодов на форме документа выводится ссылка выполните формирование АТК.
Для подготовки сведений для таможенной декларации используется отчет Коды маркировки для декларации ИС МП, который формируется по данным документа Маркировка товаров ИС МП с учетов выбранного варианта указания кодов для декларации.
В форме НСИ и администрирование – Администрирование – Интеграция с ИСМП (обувь, одежда, табак…) - Настройки сканирования кодов маркировки задается порядок обработки и контроля кодов маркировки. В частности предусмотрена возможность Запрашивать данные сервиса ГИС МТ для контроля статусов и владельца кодов маркировки (флажки Контролировать статусы кодов маркировки и Контролировать владельцев кодов маркировки соответственно). Такой контроль позволяет обнаруживать проблемы на раннем этапе оформления операции - в общем случае успешное выполнение операции в ИС МП возможно лишь при определенном статусе и определенном владельце кодов маркировки. Однако в течении переходного периода не все участники оборота обязаны отражать операции с маркируемой продукцией, поэтому возможно отступление от требований общего правила контроля статус и владельцев. В таком случае проверка по отдельным операциям для отдельных товарных групп может оказаться излишней. Для таки операций и товарных групп можно задать исключения. Ссылки Настроить исключения выводится рядом с настройками Контролировать статусы кодов маркировки и Контролировать владельцев кодов маркировки при установке флажков.

Отключить контроль статусов и контроль владельцев можно временно, на сеанс работы с формой Подбор и проверка маркируемой продукции в меню Еще формы.

Успешное выполнение операции в ИС МП возможно лишь при определенном статусе и определенном владельце кодов маркировки. Такой контроль в любом случае выполняется на стороне ИС МП, и в случае некорректных текущего владельца или статуса операция выполнена не будет. В программу также встроены проверки кодов маркировки, которые предоставляют пользователю информацию о текущем статусе и владельце кода маркировки непосредственно из программы. Проверка выполняется по данным ГИС МТ в момент оформления операции. Задача этих инструментов – предупредить пользователя о возможных проблемах как можно раньше, до фактического выполнения операции на этапе подготовки документов, когда расследовать и решать такие проблемы проще. Также эти инструменты позволяют получать информацию непосредственно из программы, исключая необходимость использования дополнительные внешнее программное обеспечение.
Проверка кодов маркировки в процессе оформления операции при добавлении товаров в документ выполняется при условии, что включена проверка кодов. В случае если текущий статус или владелец не соответствуют выполняемой операции, то при добавлении такого кода выводится сообщение с описанием проблемы.

В окне сообщения доступны ссылки, по которым можно перейти в рабочее место Проверка кодов маркировки, а также к панели администрирования для отключения контроля статусов.
Рабочее место Проверка кодов маркировки позволяет получить подробную информацию о коде маркировки.
Открыть его можно следующим образом:
В форме проверки слева отображается список кодов, по которым производится проверка. На панели справа выводится информация о текущем коде:

В процессе проверки кода, возможно пользователю понадобится изменить сопоставленные данные в ИБ. Для этого можно перейти в связанный элемент справочника Штрикходы упаковок и товаров, в котором добавляется механизм разрешения редактирования реквизитов с дополнительными проверками возможности изменения полей.
Указанные данные позволяют провести первичный анализ проблем с кодами маркировки: можно проверить от какой организации и какие операции были отражены, был ли в полном объеме и корректно завершено отражение этих операций. Если внешних признаков проблемы не обнаруживается (все документы оформлены от нужных организаций и корректно завершены) для дальнейшего могут потребоваться логи запросов к ИС МП.
Лог может использоваться для анализа проблемы силами специалистов обслуживающей организации и подготовки обращений в техническую поддержку.
При проверке кодов из рабочего места Проверка кодов маркировки запись логов включается автоматически, а ссылка на лог отображается в рабочем месте на панели справа. В режиме пакетного ввода кодов для проверки в рабочее место (ТСД, загрузка из внешнего файла) – лог запросов считается групповым, в логе записываются запросы по всей группе.
В текстах некоторых ошибок добавляется гиперссылка с временным включением лога запросов и просмотра лога, ранее включенного. При возникновении ошибки, если лог запросов включен – отображается гиперссылка просмотра лога запросов.
Например, пользователь считывает код маркировки и получает в ответ сообщение со статусом Неопределен. Эта ситуация является исключительной и требует обращения к техническому специалисту обслуживающей организации или в службу поддержки. Поэтому предлагается включить логирование для сбора сведений об ошибке.

После включения лога и повторного сканирования кода выполняется сбор информации о выполненных запросах и краткие сведения об окружении и предлагается передать собранные данные в службу технической поддержки.

В ряде случаев может потребоваться включить запись логов вручную перед выполнением проблемной операции. Посмотреть текущую настройку записи логов можно в рабочем месте Обмен с ИС МП (обувь, одежда, табак…) в группе см. также. При отключенной записи отображается текст Запись логов не производится, а рядом ссылка Включить. Включение производится на определенное время: 5, 10 или 15 минут. При включенной записи логов отображается время, до которого производится запись логов, а также ссылка Отключить, которая позволяет отключить запись до истечения указанного времени. Как во время записи лога, так и после завершения записи доступны ссылки Открыть, которая позволяет просмотреть лог в текстовом виде и сохранить его для передачи специалистам, а также ссылка Очистить, по которой удалятся сделанные ранее записи лога.
Формат фискальных данных ФФД 1.2 предполагает проверку кодов маркировки в розничной торговле средствами ККТ и печать в чеке результата этой проверки. Проверка может выполнятся:
Порядок проверки выбирается в форме настроек НСИ и администрирование – Администрирование – Интеграция с ИСМП (обувь, одежда, табак…) - Настройки сканирования кодов маркировки. – Контроль кодов маркировки средствами ККТ. По гиперссылке рядом с названием раздела можно настроить товарные группы и операции, для которых будет выполняться проверка.
Рабочее место Активные заказы СУЗ предназначено для просмотра и принудительного закрытия заказов в случае возникновения внештатных ситуаций. Например, такая потребность может возникнуть, если СУЗ переполнен заказами, отсутствующими в информационной базе. Открыть рабочее место можно из панели Обмен с ИС МП (Обувь, одежда, табак..) по ссылке См.также – Активные заказы СУЗ.
Понять, что заказ СУЗ отсутствует в информационной базе можно по значению <отсутствует> в колонке Документ списка активных заказов СУЗ. Для закрытия заказов нужно выделить флажками заказы к закрытию и нажать кнопку Закрыть заказы.

Для операции «Агрегация» через СУЗ используется пакетная отправка сообщений (по 25000 кодов). Пакеты отражаются отдельно в Протоколе обмена с ИС МП.

Допустимые вложения агрегатов приведены в таблице.
|
Вложенная упаковка |
Родительская упаковка |
||
|
Логистическая sscc |
Логистическая gs1 |
Групповая |
|
|
Упакованная вода, молоко |
|||
|
Логистическая sscc |
+ |
+ |
- |
|
Логистическая gs1 |
+ |
+ |
- |
|
Групповая |
+ |
+ |
- |
|
Потребительская |
+ |
+ |
+ |
|
Табак, альтернативная табачная продукция |
|||
|
Логистическая sscc |
+ |
- |
- |
|
Логистическая gs1 |
+ |
+ |
- |
|
Групповая |
+ |
+ |
- |
|
Потребительская |
- |
+ |
+ |
Если иерархия упаковок не соответствует допустимой, то в статусе
проверки отображается сообщение об ошибке.
Добавленный код отмечен как недопустимый.

При использовании Отчета производственной линии контроль выполняется при подготовке сообщений. В случае ошибки отправка будет отменена с выводом соответствующего сообщения в нижней части формы.
Для АТП добавлен новый контроль: в блоке могут содержаться коды потребительских упаковок только одного шаблона (GS1 или «Классический табак»). В документе Маркировка товаров ИС МП с видом операции Агрегация для Табачной продукции предусмотрен флаг Проверить состав упаковок по данным ИС МП. Если найдены расхождения в составах (коды, отсутствующие в новой агрегации), то выводится сообщение об ошибке в нижней части формы и информация сохраняется в протокол обмена.
С 15.01.2021 введен новый формат кодов маркировки молочной продукции. В новом формате в состав кода не включается срок годности, серийный номер состоит из 6 символов. Заказ кодов старого формата более не поддерживается.
Коды маркировки, которые были получены и распечатаны, но не были введены в оборот в связи с утратой, порчей или выявленным браком продукции с уже нанесенными кодами маркировки, нужно списать документом Списание кодов маркировок ИС МП.
Списание кодов маркировки может производиться на основании отчета производственной линии. В этом случае в документе устанавливается флаг Отчет производственной линии. На закладке Основное указывается единая Причина списания для всех кодов по данному документу.

Коды к списанию указываются на закладке Коды маркировки. Указание кодов маркировки производится загрузкой вручную из внешнего файла либо автоматизируется интегратором на внедрении. При передачи отчета производственной линии не производится контроль статусов кодов, проверка владельца, не создаются элементы справочника Штрихкоды упаковок и товаров. Контроль в минимальном объеме выполняется при подготовке сообщений для отправки. Документ используется исключительно для передачи данных в ИС МП.
Для табачной продукции доступна иерархическая загрузка кодов маркировки (указание код маркировки + код групповой упаковки)

С 1 апреля 2021 оператор ГИС МТ вводит ограничение на подключение к СУЗ через статический токен. Для работа с заказами кодов маркировки необходимо использовать последние версии конфигурации, в которых поддержана авторизация в СУЗ через динамический токен.
При авторизации в ГИС МТ создается и сохраняется в информационной базе токен авторизации, который позволяет в течение периода действия (до 10 часов) выполнять запросы к ГИС МТ, без необходимости повторного подписания сертификатом электронной. Принцип действия токена авторизации:
В частности, токен авторизации позволяет получать содержимое упаковок и актуальные статусы кодов из ГИС МТ с рабочих мест на складе или в розничном торговом зале без использования подписи.
В зависимости от технической организации работы и требований безопасности работа с токеном авторизации может быть организована следующим образом:
В случае актуализации токенов авторизации ответственными необходимо выполнить настройку в разделе НСИ и администрирование – Администрирование – Интеграция с ИС МП (обувь, одежда, табак…) – Ответственные за актуализацию токенов авторизации. В настройке предусмотрено указание организации. Если организация в настройке не указана, значит настройка действует для всех организаций, тем не менее актуализация токена будет производится отдельно по каждой организации. Если имеется одновременно настройка без указания организации и с указанием организации, то настройка ответственный будет выбираться в соответствии с настройкой с указанием организации. В настройке также указывается время до окончания срока действия токена авторизации, за которое должно быть показано окно с оповещением ответственному за актуализацию. Время указывается или в целых часах, или в целых минутах. За указанное в настройках время, у одного или нескольких ответственных пользователей, появляется окно с оповещением о скором окончании срока действия токена (токенов) авторизации. Пользователь должен либо выполнить актуализацию токенов, либо отложить данное действие на срок от 5 до 30 минут. Если действие было отложено, то окно с оповещением появится вновь, через указанное время, но только в том случае, если на данный момент еще будет требоваться актуализация токенов авторизации, отслеживаемых ответственным. Актуализацию токенов авторизации может выполнить любой ответственный за актуализацию. В таком случае, окна с оповещением у всех ответственных пользователей будут автоматически закрыты в течение одной минуты.

В любой момент времени можно просмотреть срок действия токенов авторизации и выполнить и актуализацию токенов авторизации в форме Обмен с ИС МП (обувь, одежда, табак) по ссылке см. также - Токены авторизации ИС МП.
Для решения технических проблем подключения к сервису ГИС МТ может потребоваться просмотр содержимого токена авторизации с возможностью скопировать содержимое токена авторизации в буфер обмена и отправить для дальнейшего анализа. В форме просмотра в поле Токен, представлено содержимое токена авторизации в системном виде, а ниже представлено содержимое токена авторизации в расшифрованном виде, удобном для визуального восприятия.

Для технических специалистов предусмотрены дополнительные возможности: изменение, добавления и удаления токена авторизации. Команды добавления и удаления токена находятся в меню Еще формы списке Актуализация токенов авторизации ИС МП. Возможность изменения, добавления и удаления токена авторизации, доступна только пользователю системы, с правом доступа «Изменение» регистра сведений «Данные ключа сессии ИС МП». Указанное право доступа включено в роль «Полные права».
В строках заказов, этапов производства предусмотрена установка действия:
Отгрузить:
Резервировать («жесткий» резерв на складе):
К обеспечению («мягкий» резерв на складе):
Не обеспечивать:
Исключена установка действия Резервировать к дате.
По умолчанию при добавлении строки в заказе, этапе производства устанавливается действие К обеспечению.
Команда Заполнить обеспечение заменена на отдельные команды установки действий.
Было:

Стало:


Для обособленного обеспечения товара в строке заказа, этапа отдельно устанавливается флаг Обособленно, который подменяет действия Резервировать, К обеспечению, Отгрузить обособленным вариантом.

Для установки/снятия флага Обособленно предусмотрены соответствующие команды.

Если в строке заказа, этапа производства установлено действие К обеспечению, то в табличной части документов отображается колонка Доступно - свободный остаток на складе и «мягкий» резерв ранее распределенный на данный заказ.
Если на складе запасы перераспределяются по приоритетам (в карточке склада включена настройка Перераспределять складские запасы), то значение в колонке отображается «серым». По результату проведения документа выполняется распределение запасов и заказ дополнительно получает запасы, ранее зарезервированные под менее приоритетные заказы.

Список выбора действий формируется с учетом рассчитанного в строке доступного остатка.

Если в строке заказа указывается склад или серия, то при выборе действия «Резервировать…» или «Отгрузить» для подбора склада, количества открывается отдельная форма. Такая же форма открывается при выборе данных в полях Склад, Серия, Доступно.
В отдельной форме можно выбрать склад, указать серию, подобрать необходимое количество товара.

Такая же форма доступна при подборе товаров в документ с указанием количества.

Из формы подбора склада для резервирования предусмотрена расшифровка резерва в отдельной форме.

В заказе можно указать дату отгрузки как для каждой строки заказа (поле Дата отгрузки), так и в целом на заказ (флаг Отгружать одной датой - это и есть желаемая дата отгрузки, к которой клиент хочет получить товар). Указание даты отгрузки обязательно для действия Отгрузить, на эту дату выдается распоряжение на отгрузку на складе.
Было:

Стало:

Команды Заполнить дату отгрузки и Заполнить склад перенесены в группу Заполнить.

В список заказов (заказов клиентов, заказов на перемещение и др.), этапов производства добавлены команды для групповой установки вариантов действия Отгрузить, Резервировать, К обеспечению, Не обеспечивать.
Было:

Стало:


Особенности установки действий для выбранных строк в заказе:
Варианты действия Отгрузить и Резервировать устанавливаются только на величину свободного остатка на складе:
При получении данных об остатках и отгруженном/оформленном по заказу количестве учитывается флаг «Обособленно». Если обособленно, то берутся остатки под назначение, если не обособленно – то без назначения.
Изменено рабочее место Склад и доставка – Обеспечение потребностей - Состояния обеспечения заказа, позволяющее проконтролировать состояние обеспечения каждого заказа (в том числе этапов для целей расчета графика производства) и получить следующую информацию:
Какое количество товара обеспечено.
Какое количество требуется обеспечить.
Какое количество ожидается по заказу.
Какое количество в резерве на складе.

Каким заказом на поступление обеспечен заказ.

В рабочем месте по состоянию обеспечения можно настроить список документов, например, отобрать заказы по типу обеспечения «Покупка», «Перемещение». Для расширенной настройки отборов предназначена команда Еще - Настроить список.

В открывшейся форме на закладке Отбор можно установить дополнительные отборы. Все поля, по которым предусмотрен отбор, расположены в левой части таблицы. Для выбора поля необходимо нажать на необходимый реквизит двойным нажатием клавиши мыши, а в правой части задать параметры отбора.
Рабочее место по состоянию обеспечения заказа также доступно по соответствующей гиперссылке на форме заказа, которая может принимать различные наименования, в порядке приоритета:
Можно отгрузить сейчас - товары по заказу поступили и зарезервированы.
Дата отгрузи не исполнима – задана желаемая дата отгрузки и заказ не обеспечен в срок до желаемой даты отгрузки.

Возможная дата отгрузки «Плановая дата обеспечения» - желаемая дата отгрузки не задана или заказ обеспечен раньше срока.

Запасы доступные к распределению на складе формируются:
Запасы доступные к распределению к дате формируются:
В распределении запасов участвуют заказы, у которых желаемая дата отгрузки меньше границы обеспечиваемого периода по способу обеспечения потребностей.

На принятые к обеспечению позиции заказов распределяются:
Фиксируется результат распределения запасов на заказы:

Фиксируется необеспеченная потребность по заказам.
Не все заказы с действием «К обеспечению» участвуют в распределении запасов. В распределении не участвуют заказы, у которых желаемая дата отгрузки за границей обеспечения по способу обеспечения потребностей. Обеспечение таких позиций откладывается. Для позиции заказа устанавливается состояние Отложить обеспечение.

Для расчета обеспеченности заказов («детального» распределения запасов на конкретные заказы на отгрузку с действием «К обеспечению») предназначено фоновое задание «Распределение запасов».
Запуск фоновых заданий распределения запасов встроен в формы документов, формы списка документов и отрабатывает интерактивное изменение (проведение) документов:
Распределение запасов актуализируется в фоне каждый раз:
Фоновый процесс
Регламентное задание, также запускающее процедуру фонового задания распределения запасов, предусмотрено для решения вопросов:
аварийного завершения фоновых процессов;
ненадежной проверки запущенных заданий, когда процесс запущен, но обработка данных им уже завершена, в результате новое задание не запустится;
перевода отложенных позиций в обеспечиваемые при сдвиге границы периода обеспечения.
Регламентное задание используется для отработки сдвига границы обеспечиваемого периода по способу обеспечения. Производит поиск в регистре обеспечения неактуальных данных:
записи в состоянии «Ожидаемая отгрузка» с ресурсом «Отложить обеспечение», а желаемая дата отгрузки до границы обеспечиваемого периода;
записи в состоянии «Ожидаемая отгрузка» с ресурсом «К обеспечению», а желаемая дата отгрузки за границей обеспечиваемого периода;
Данные записи корректируются и пишутся задания к распределению запасов, для актуализации распределения по изменившимся потребностям.
Заказы упорядочиваются согласно:
Запасы распределяются на заказы:
Настройка Перераспределять складские запасы в карточке склада определяет поведение программы при появлении приоритетного заказа:
Зафиксировано распределение складского запаса между принятыми заказами.
Оформляется более приоритетный заказ К обеспечению, выполняется автоматическое перераспределение запасов.
Настройка определяет, допускается ли перераспределять «мягкие резервы» на складе выданные ранее менее приоритетным заказам.

Алгоритм перераспределения запасов:
Если настройка отключена. Свободный остаток товара распределяется на потребности заказов необеспеченные ранее складским остатком. По каждому заказу определяется: Необеспеченная потребность / Излишек резерва на складе = Потребность – Распределено (на складе).

Если настройка включена. Расчет фоновым заданием. Весь запас товара распределяется на все потребности заказов (перераспределение запасов на складе, которые ранее обеспечивали какой-либо заказ). «Старые» записи по данным состояниям и ресурсам полностью заменяются новыми.

Независимо от настройки «мягкие» резервы снимаются на величину отрицательного свободного остатка автоматически, в соответствии с порядком распределения запасов (с низкоприоритетных заказов и поздних желаемых датах отгрузки).
Запасы ожидаемых поступлений перераспределяются всегда.
Отключение контроля для товара на складе:
Для работ контроль остатка в подразделении всегда отключен.
Например:
Менеджер проводит заказ с действием К обеспечению и приоритетом «Средний». Запускается фоновое задание «Распределение запасов».
Программа:

Менеджер по обеспечению сформировал документ приобретение товаров на величину потребностей заказа клиента. Кладовщик оформил фактическое поступление заказанных товаров на склад.
Программа распределила поступивший товар на заказ клиента:

Для заказа зафиксировано состояние «Обеспечен на складе».

Менеджер принял новый заказ с приоритетом «Средний», система поставила его последним в очередь.

Менеджер принял новый заказ с приоритетом «Высокий», система автоматически перераспределила товар с заказа клиента от 10.09.2020 с приоритетом «Средний» на заказ клиента от 18.09.2020 с приоритетом «Высокий».


При установленной настройке Контролировать свободные остатки в карточке склада выполняется контроль свободного остатка при списании (расходе) запаса. Расход запаса с контролем свободного остатка уменьшает фактический и свободный остаток товара на складе, работы в подразделении. Если свободного остатка недостаточно может быть задействован резерв, сформированный ранее по документу резерва (заказу).
Было:

Стало:

Контроль свободного остатка выполняется при проведении документов, например, Заказа клиента с действием Отгрузить/Резервировать, Заказ на возврат товаров от клиента, Заказ на сборку, Реализация товаров и услуг без заказа, Передача товаров хранителю, Отгрузка товаров с хранения, Внутреннее потребление товаров, Отчет о розничных продажах.

Поддерживается формирование отчета Товарный календарь с группировкой по направлению деятельности, назначению.

Пример для товарного календаря.
Сегодня 10 августа. По заказу поставщику 1 шт. уже поступила на склад, 1 шт. ожидается с просроченной датой, 2 шт. ожидается в будущем разными датами.

По заказу клиента 1 шт. требуется без указания даты, 1 шт. с просроченной датой отгрузки и 3 шт. необходимо обеспечить в будущем.

В результате распределения запасов имеем следующее состояние обеспечения (в рабочем месте Состояние обеспечения):
Потребность без указания даты отгрузки обеспечена товаром, поступившим на склад (состояние «Обеспечен на складе»).
Потребность с просроченной датой отгрузки обеспечена просроченным ожидаемым поступлением (состояние «Обеспечен к дате»).
Потребность с будущей датой отгрузки обеспечена частично раньше даты отгрузки, частично позже даты отгрузки состояние («Обеспечен к дате») и частично не обеспечена (состояние «Обеспечить»).

Для строки товара с пустой датой отгрузки отгрузка считается просроченной, так как дата заказа клиента 5 августа, а товар поступил 7 августа и мог быть уже отгружен, но на дату 10 августа еще не отгружен.
В отчете товарный календарь при установленном режиме «Сдвигать отгрузки с учетом обеспечения»:
Приходы отображены в графах согласно датам прихода 1 шт. в графе «В наличии», 1шт. в графе «Просрочено, 1 шт. в графе «11.08», 1 шт. в графе «13.08».


Расходы отображаются следующим образом:


При отключенном режиме «Сдвигать отгрузки с учетом обеспечения» отгрузки отображаются на желаемые даты отгрузки вне зависимости от обеспечения.
Отгрузки с пустой датой отгрузки отображаются на дату документа (заказа клиента). Дефициты и несвоевременное обеспечение также отображается в отчете.

Доработан интерфейс отчета Остатки и доступность товаров.
Добавлена возможность формирования отчета по остаткам и доступности с группировкой по направлению деятельности, назначению.
Было:

Стало:

В таблицу выбора материалов на шаге 1 добавлена колонка Назначение.
Одновременно обрабатываемыми считаются те строки «Материалов», у которых совпадают номенклатура, характеристика и назначение.
Вместо колонок «Наличие на складе» и «Наличие на других складах» в таблице выбора материалов для каждой строки расшифровывается данные распределение запасов и отображается общее количество номенклатуры по документу с учетом характеристики и назначения:
Всего – количество всего по документу.
Обеспечить.
На других складах.
Обеспечено.
В графике.
Резерв.
Не обеспечивать.
Отложено.
Предусмотрена возможность определения источника количества для замены:
количество из документа;
отсутствующие на складе;
отсутствующие на складе и в графике.

В форме действия по документу Разрешение на замену материалов:
Для материалов отменена связь со строкой спецификации.
Как область действие разрешения добавлен этап производственного процесса (реквизит Этап).

Изменены настройки и принцип заполнения обеспечения при формировании этапов производства.
Было:

Стало:

Полуфабрикаты:
Если установлен флаг Не производить при наличии на складе, то выполняется резервирование складских остатков полуфабрикатов. Резервируются как обособленные, так и свободные остатки.
При нехватке остатка на складе полуфабрикаты могут быть заменены на аналоги, если установлен флаг Заменять на аналоги и аналог имеется в свободном остатке. Аналоги резервируются на складе.
Материалы:
Если установлен флаг Резервировать на складе, то выполняется резервирование складских остатков материалов.
Если включено резервирование на складе и замена материалов на аналоги, то на аналоги заменяется та часть материалов, которую не удалось зарезервировать. Аналоги при этом так же резервируются. Если резервирование отключено, то анализируется остаток материала на складе и в планируемом поступлении, а недостающая часть заменяется на аналоги, для которых устанавливается действие «К обеспечению».
Флаг Использовать обособленный запас позволяет обеспечивать необособленную потребность за счет обособленных остатков.
Флаг Использовать необособленный запас позволяет обеспечивать обособленную потребность за счет необособленных остатков. Флаг действует лишь в том случае, если необходимость обособленного обеспечения определена исключительно в заказе на производство. Настройки обеспечения, заданные в номенклатуре и ресурсной спецификации, имеют высший приоритет и переопределению не подлежат.
При изменении данных об обеспечении этапов:
Контролируется актуальность графика производства. При сдвиге даты обеспечения правее даты начала этапа, для заказа взводится признак «Требуется расчет графика». Ранее данная механика работала для обособленной схемы, теперь задача решается так же и для необособленной схемы.
Контролируется и при
необходимости взводится признак «Требуется обеспечение»
для
этапов. Данный признак отображается в рабочем месте Диспетчирование
этапов.

По этапам, которые требуют обеспечения, можно просмотреть состояние обеспечения.

При расчете обеспечения может возникнуть ситуация, когда некоторый заказ на производство обеспечивает более приоритетный заказа на производство. Для индикации таких случаев в рабочем месте Управление очередью заказов к производству предназначен индикатор и отчет-расшифровка.
Для устранения такой ситуации необходимо в очереди поместить обеспечивающий заказ выше обеспечиваемого.

Удалена функциональная опция Разрешить обособление товаров и работ сверх потребности.
Было:

Стало:

Удалена настройка Допускается обособление товаров и работ сверх потребности в карточке направления деятельности.
Было:

Стало:

Сценарий 1. Заказ со склада, на складе установлен контроль свободных остатков:
Менеджер оформляет новый заказ клиента. В форме заказа по гиперссылке Можно отгрузить сейчас можно перейти к анализу состояния обеспечения заказа и видеть, что товары по заказу обеспечены и их можно отгрузить сейчас.

Менеджер выбирает все строки и выполняет команду «Резервировать».
Программа устанавливает для строк товара заказа действие «Резервировать», если есть свободный остаток.
В строках заказа установлено действие «Резервировать»:
Менеджер проводит заказ.


Сценарий 2. Обеспечение заказов, на складе установлен контроль свободных остатков:
Менеджер проводит заказ с действием «К обеспечению».
Программа:


Менеджер по обеспечению формирует заказ на поступление на величину потребностей заказа клиента.
Программа распределяет товары сформированных заказов на заказы согласно очереди:

Менеджер принял новый заказ, система поставила его последним в очередь.

Кладовщик оформил фактическое поступление заказанных товаров на склад.
Программа:



Менеджер в списке заказов установил отбор «Готов к отгрузке» и применил команду «Отгрузить».
Программа в пакетном режиме проводит документы с контролем свободного остатка.
Сценарий 3. Заказ со склада +поставки:
Менеджер оформляет новый заказ с действием по умолчанию «К обеспечению».
Программа:
Менеджер оформляет второй заказ.
Программа ставит второй заказ в очередь последним, выполняет распределение запасов заново.
Для первого заказа обеспечение не меняется, так как он в очереди «первый».


Кладовщик оформляет фактическое поступление заказанных ранее товаров на склад.
Программа:


Добавлена возможность создания заказов на доставку на основании документа Расходный ордер на товары.
Если получателем заказа является партнер-физическое лицо или ИП, у которого не указаны контактные лица, то в качестве ФИО контактного лица и номера его телефона используется наименование и номер телефона партнера.
Если перевозчик груза известен, еще до создания заказа на доставку, его можно указать в поле Перевозчик на вкладке Доставка в карточке документа основания, например, Заказа клиента. При создании заказа на доставку можно использовать перевозчика, выбранного в заказе клиента, и заполнить карточку уже согласно его настройкам. Для сопоставления контрагента-перевозчика из ИБ и перевозчика EDI будет использоваться ИНН и КПП перевозчика. При создании заказа на доставку в EDI будет отправлен запрос на поиск подходящего перевозчика по ИНН и КПП, тарифа по умолчанию и параметров тарифа по умолчанию. Если в ответе сервиса содержится только один перевозчик, то он автоматически будет указан в соответствующее поле в заказе. Сбросить его нельзя. Если перевозчик не найден, то в заказе на перевозку доступен выбор всех доступных перевозчиков. У перевозчика может быть несколько юр. лиц, обособленных подразделений, филиалов, поэтому используется таблица со списком всех возможных ИНН и КПП.
При создании заказа на доставку если перевозчик однозначно определен по ИНН и КПП и заполнены все параметры тарифа, исходя из настроек заполнения по умолчанию (см. ниже), то мастер создания нового заказа на доставку автоматически переходит на шаг Проверка.
Если остались незаполненные обязательные параметры тарифа, то открывается вкладка Параметры тарифа.
Заказ на доставку можно создать по нескольким документам-основаниям, при условии, что у документов-оснований совпадают следующие реквизиты:
*) Совпадение адресов проверяется по данным ФИАС. Если получить ФИАС не удалось, то фильтрация по адресу не происходит.
Создать заказ на доставку на основании нескольких документов можно из формы списка документов командой Создать на основании, когда выделено несколько документов. Можно добавить документ основание в уже созданный Заказ на доставку из карточки заказа по команде Добавить в форме списка документов-оснований заказа (описана ниже) или из карточки самого документа-основания по ссылке Добавить в имеющийся заказ на доставку. Удалить документ-основание из заказа на доставку можно из карточки заказа на доставку.
Все документы-основания должны быть проведены. Добавление и удаление документов-оснований в заказ на доставку возможно только в статусе Черновик.
В форме списка заказов на доставку в колонке Основание для заказа, созданного на основании нескольких документов отображается гиперссылка Всего документов: N, где N количество документов. При нажатии на гиперссылку, откроется список документов оснований.

Аналогично отображается гиперссылка на документы-основания в форме документа Заказ на доставку.
При редактировании документе в форме списка документов-оснований доступны команды
Если отдельные поля документа-основания не совпадают с данными в заказе на доставку, то рядом с такими полями отображается пиктограмма предупреждения (восклицательный знак в желтом треугольнике).

После изменения состава документов оснований могут измениться параметры груза: стоимость, описание, весогабаритные характеристики. В таком случае может потребоваться пересчитать и перезаполнить соответствующие параметры на вкладке Параметры груза. Для пересчета и перезаполнения всех параметров используется кнопка Обновить все параметры груза. Также возле каждого параметра отображается своя кнопка обновления, которая позволяет пересчитать и перезаполнить только этот параметр.

Для заказов 1С:Курьер параметр Состав товаров обновляется автоматически.
В форме общих настроек сервиса предусмотрена возможность указать значения для заполнения по умолчанию для следующих параметров:

Так как, это данные для заполнения заказа на доставку на шаге «Основное» добавили новую вкладку «Основное». По аналогии параметры груза по умолчанию перенесли на вкладку «Параметры груза».
Для автоматического определения контактного лица организации предусмотрено несколько вариантов заполнения:
Для сервиса 1С:Доставка в целях упрощения указания времени забора и доставки груза при создании заказа на доставку будут использоваться общие параметры по умолчанию. Тоже самое касается времени обеда. Значения по умолчанию будут подставляться в Заказ на доставку в случае, если из документа основания не удалось получить период отгрузки и доставки.
Также для сервиса 1С:Доставка в общих параметрах задаются значения по умолчанию для Способа отгрузки и способа доставки (самовывоз, доставка до адреса). Эти параметры подставляются в документ Заказ на доставку если из документа основания не удалось получить способ отгрузки или доставки

В некоторых случаях нет необходимости выбирать тариф для каждой грузоперевозки. Организация может оценить все существующие тарифы и остановится на каком-то одном тарифе. В этом случае этот тариф можно задать как тариф, применяемый по умолчанию. Сделать это можно из формы тарифа, из формы перевозчика по кнопке Установить тариф по умолчанию, а также из карточки заказа на доставку командой контекстного меню (правая кнопка мыши) Установить тариф по умолчанию. Установленные настройки можно командой Сбросить тариф по умолчанию. Установленный тариф по умолчанию в списке тарифов выделяется жирным шрифтом.
На вкладке Тарифы заказа на доставку, если среди полученных тарифов есть тариф по умолчанию, перевозчик уже определен и нет выбранного тарифа, то выполняется автоматический выбор тарифа по умолчанию.

У тарифов есть несколько параметров. Эти параметры выбираются при оформлении заказов на вкладке Параметры тарифа.
Обычно организация отгружает товар с одного и того же склада. То есть для большинства случаев организации сдают груз на один и тот же терминал. Для поддержки таких организаций предлагается использовать терминал по умолчанию. Терминал по умолчанию напрямую зависит от тарифа, так как не все терминалы принимают грузы всех тарифов. Также терминал зависит от адреса. Адресом может быть, как полный адрес склада, так и населенный пункт. Например, для складов Москвы можно указать один терминал, для Санкт-Петербурга - другой, для Екатеринбурга – третий. В таком случае все отгрузки или доставки в этом населенном пункте будут выполняться на его терминал по умолчанию. Адреса определяются по коду ФИАС. Вес меньшего адресного объекта, больше чем вес большего. Например, есть терминал по умолчанию для города Москва и терминал для полного адреса склада с указанием города, улицы и номера дома, то подставится второй вариант.
Терминалы по умолчанию (отгрузки и доставки) задаются в карточке тарифа на закладке Параметры.

Терминал в заказе на доставку определяется следующим образом:
Форма оплаты, как и терминалы зависит от тарифа и задаются в карточке тарифа на закладке Параметры.
На вкладке Услуги карточки тарифа можно указывать значения по умолчанию для дополнительных услуг.

Если выбрать дополнительные услуги по умолчанию, то данные услуги будут не только заполнять параметры тарифа в карточке заказа, но и будут применяться при запросах на подбор тарифов. Например, если для тарифа «Авто» по умолчанию выбрана услуга/параметр «Не страховать срок доставки», то при подборе тарифов, расчет стоимости этого тарифа будет происходить с учетом этой услуги.
Редактирование параметров тарифа доступно, только для пользователя с ролью «Отправка заказов на доставку перевозчику сервис доставки». В этом случае в форме карточки тарифа доступны команды Записать и Записать и закрыть.
На форме карточки заказа на доставку доступна кнопка Оформить, которая позволяет передать заказа в сервис, но не закрывать карточку заказа.

На закладке Тарифы в таблице тарифов предусмотрена колонка Скидка, в которой отображается скидка для организации по каждому тарифу, если она предусмотрена. Также отображение скидки предусмотрено на закладке Параметры тарифа.
В карточке заказа на доставку в случае необходимости можно указать грузоотправителя и грузополучателя, отличных от указанных в документе-основании.
Для сохранения в заказе на доставку произвольной дополнительной информации в виде строки предусмотрено поле Комментарий.
На вкладке Параметры тарифа карточки заказа на доставку пользователь может менять значения дополнительных услуг, или сбрасывать значения параметров. В этом случае может потребоваться пересчитать стоимость тарифа и обновить параметры тарифа по кнопке Обновить параметры тарифа. Например, при выборе дополнительной услуги можно сразу на вкладке Параметры тарифа нажать на кнопку Обновить параметры тарифа. После этого на закладке Параметры тарифа отображается актуальная Сумма и Сумма скидки (если скидка была). При этом на вкладке Тарифы сумма рассчитывается по услугам, выбранным по умолчанию.

В список заказов можно добавить колонки:
По умолчанию эти колонки скрыты и их нужно добавить командой меню Еще – Настрйока формы.
В форме авторизации при вводе некорректных данных отрабатывается ответ сервиса и выводится сообщение об ошибке.
По расчетным документам в валюте, рублях в детальных записях сверки взаиморасчетов предусмотрено отображение долга в валюте регламентированного учета.


В печатную форму акта сверки по договорам в валюте, У.E можно вывести суммы в валюте регламентированного учета. Для этой возможности предусмотрена настройка Выводить в валюте регламентированного учета (команда Акт сверки взаимных расчетов). Итоговая сумма задолженности выводится только в валюте регламентированного учета.


В валютной сверке итоговая сумма задолженности всегда выводится только в валюте взаиморасчетов. Вывод итоговой рублевой суммы более не предусмотрен.

Обеспечивается отображение курсовых разниц в акте сверки взаиморасчетов.

Работа с дочерними партнерами предусматривает следующую методику:

Для возможности работы по договору головного партнера с дочерними партнерами предусмотрен флаг Разрешена работа с дочерними партнерами в карточке договора.

В документах оплаты по объекту расчетов, договору с головным партнером, доступен выбор дочернего партнера.

В документах отгрузки, по договору с головным партнером, доступен выбор дочернего партнера в качестве клиента.


Развитие планирования оплат в заявках на расходование денежных средств:
Бывают ситуации, когда по согласованной к оплате заявке с уже поведенной частичной оплатой, принимается решение далее не платить. Заявку нужно закрыть на остаток к оплате.
Добавлена возможность закрывать частично оплаченные заявки, по которым не планируется больше оплат. При закрытии заявки взводится флаг Закрыта. Остаток суммы выводится справочно рядом с отметкой.

Для отмены закрытия заявки, если нужно вернуть ее к оплате, флаг нужно снять и перепровести заявку.
Команда Установить статус - Закрыть есть в форме списка заявок, позволяет работать со списком заявок.

Аналогичная команда закрытия есть форме Платежный календарь, что позволяет контекстно закрыть частично оплаченные заявки, которые не планируется больше оплачивать сразу при анализе состояния платежного календаря.

Сумма Закрыто выводится в контекстном отчете из заявки Отчеты – Оплата заявок на расходование денежных средств, который показывает документы оплаты по заявке и план- факт состояния оплаты.

В расшифровке платежных документов всегда отображается поле Договор. При заполненном объекте расчетов поле выводится справочно и недоступно для изменения. Показывает договор из объекта расчетов, когда детализация расчетов по заказам и накладным.

При использовании расшифровки платежей списком запрещается одновременное указание объектов расчетов и их отсутствие в одной заявке. Будет сообщение об ошибке.

В созданной по заявке оплате сработает проверка при попытке оплаты не того объекта расчетов, который был указан в заявке. Выведется сообщение об ошибке и документ не прововедется.

Для операций Перечисление налогов и взносов, Выдача подотчетнику и Прочий расход в заявке добавлена возможность планирования в валюте взаиморасчетов, как для оплаты поставщикам, реквизиты Сумма и Валюта взаиморасчетов выведены в расшифровке платежа.

В платежных документах с этими операциями суммы взаиморасчетов нет. При вводе платежного документа сумма заявки в валюте взаиморасчетов пересчитывается по текущему курсу в валюту оплаты.
Суммы в валюте используются только для планирования и расчета суммы по курсу на дату оплаты.
Добавлена функциональная опция НСИ и администрирование – Казначейство и взаиморасчеты – Международные реквизиты банковских счетов – включена по умолчанию для ERP WE и выключена для ERP РФ. Опция включается в настройках казначейства.
Опция Платежи в валюте и валютный контроль теперь подчинена опции Международные реквизиты банковских счетов.
Для отключения РФ специфики в международной версии добавлена скрытая опция (не выведена в интерфейс) Национальные реквизиты банковских счетов – включена для российской ERP и выключена для ERP WE.
При добавлении банковского счета пользователь вводит номер счета и, если номер счета соответствует формату IBAN, то автоматически взводится флажок IBAN.
При этом номер счета можно вводить с пробелами и точками, они автоматически удаляются после ввода. Таким образом, теперь допустимы такие значения как:
Есть возможность вручную установить флаг IBAN. При этом будет произведена проверка номера и, если он не соответствует формату или не проходит проверку, то будет выведена соответствующая подсказка.
Вывод на печать реквизитов счета доступен по кнопке Реквизиты из карточки Банковского счета.

Для IBAN формата печать реквизитов на английском.

Основные реквизиты банка при его выборе из справочника выводятся под полем выбора.
При нажатии на ссылку под полем банка открывается всплывающая форма. Здесь можно увидеть все реквизиты банка, либо ввести вручную реквизиты банка.

При использовании ручных реквизитов в поле Банка будет надпись <реквизиты банка введены вручную>.
Аналогичное поведение у полей для банка-корреспондента, если включен флаг Платежи проводятся через корреспондентский счет, открытый в другом банке.

В форме банковских счетов контрагентов поведение полей аналогичное форме банковские счета организаций.
В форме Помощник регистрации нового партнера порядок ввода реквизитов банковского счета такой же, как в формах банковского счета организации и контрагента.

В документе Списание безналичных денежных средств по команде Печать – Реквизиты международного платежа выводится печатная форма реквизитов с IBAN счетами.

В печатной форме Счета на оплату добавлена поддержка вывода счета в формате IBAN.

Обновление базы данных при переходе на новую версию:
В обменах с банками добавлены новые возможности по поддержке выгрузки и загрузки реестра платежных поручений и банковских выписок в формате международного стандарта ISO 20022 «Финансовые услуги. Универсальная схема сообщений финансовой индустрии».
Для проектов внедрения появилась возможность в коде конфигурации добавлять дополнительно свой формат обмена с банком выгрузки/загрузки через модуль локализации.
Подробнее о стандарте ISO 20022:
https://cbr.ru/PSystem/iso_20022/
Стандарт предназначен для построения автоматизированных «бесшовных» бизнес-процессов в разных сферах экономики. Переход на него обеспечит возможность подключения участников российского рынка к новым решениям, реализуемым на базе ISO 20022, а также снизит издержки всех сторон за счет применения унифицированных моделей обмена платежными сообщениями при проведении внутристрановых и трансграничных операций.
На форму Банковский счет организации на закладку Обмен с банком добавлен выбор Формат обмена:

Для формата ISO 20022 можно указать версию обмена
для реестра платежей в поле Версия выгрузки.
Выписку можно загружать в любой версии формата.

На проектах можно добавить свой формат обмена с банками, которые не поддерживают типовые форматы. Для этого в конфигурации в модуле Общие модули – КлиентБанкЛокализация нужно вставить код поддержки своего формата.

Тогда в поле Формат обмена будет доступен для выбора этот дополнительный формат обмена.

Поддержка Приказа Минфина России от 14 сентября 2020 г. №199н.
Реквизиты плательщика в уплату платежей в бюджетную систему РФ. Реквизит «Статус плательщика» (реквизит «101»):
Редакции приказа уже была частично реализована в предыдущих версиях конфигурации:
Доступно редактирование реквизитов плательщика в документах Заявка на расходование денежных средств и Списание безналичных денежных средств для операции Прочий расход, добавляется возможность изменить ИНН плательщика (Приказ Минфина России от 14 сентября 2020 г. №199н пункт 10).

Реквизиты плательщика в уплату налогов, сборов, страховых взносов и иных платежей.
Реквизит «Основание» (реквизит «106»): с 01.10.2021 изменяется расшифровка «ЗД», «ТЛ»; исключаются «БФ», «ТР», «ПР», «АП», «АР».
Реквизит «Период» (реквизит «107»): с 01.10.2021 при «Основание» = «ЗД» в периоде указываться конкретная дата, например «02.10.2021».
Реквизит «Номер документа» (реквизит «108»): с 01.10.2021 при «Основание» = «ЗД» и если номер документа не равен 0, то в номере должен быть префикс в первых 2-х символах: ТР, ПР, АП или АР.
Реквизит «Дата документа» (реквизит «109»): с 01.10.2021 при «Основание» = «ЗД» и если номер документа не равен 0, то реквизит должен быть заполнен конкретной датой.

Реквизиты плательщика в уплату таможенных и иных платежей.
Реквизит «Основание» (реквизит «106»): с 01.01.2021 изменяется расшифровка «ПК»; добавляется «УВ», «ИЛ», «ПБ», «ТГ», «ТБ», «ТД», «ПВ»; исключается «ДЕ», «ПД», «ПО», «КТ», «ИД», «ИП», «ТУ», «КП», «ДК», «КК», «ТК».
С 01.10.2021: добавляется «КЭ»; исключаются «БД», «КВ».

При перечислении денежных средств за кредит или заём, полученных от бюджетных организаций, теперь есть возможность установить отметку Перечисление в бюджет. Это дает возможность редактирования КБК и ОКТМО, как у платежей в бюджет.
Новые возможности оформления платежных документов:
Для документа Заказ клиенту добавлена возможность создания документов с операцией Возврат оплаты клиенту вводом на основании документов:
Ввод документов возврата возможен только для операции Реализация.

Для документа Приходный кассовый ордер в команде Создать на основании добавлено создание документов:
Ввод документов возможен только для операций Поступление оплаты от клиента и Поступление ДС от другой организации. Для них в созданных на основании документах устанавливаются операции Возврат оплаты клиенту и Возврат ДС от другой организации.
Для документа Поступление безналичных денежных средств в команде Создать на основании добавлено создание документов:
Ввод документов возможен только для операций Поступление оплаты от клиента, Поступление оплаты по эквайрингу и Поступление ДС от другой организации.
Для них в созданных на основании документах устанавливаются операции Возврат оплаты клиенту, Возврат оплаты по эквайрингу и Возврат ДС от другой организации.
Для документа Эквайринговая операция добавлена возможность создание этого же документа с операцией возврата путем ввода на основании.
Ввод документа возможен только для операции Поступление оплаты от клиента, создается документ с операцией Возврат оплаты клиенту.
Определенные банки требуют при отправке безналичного платежа сотруднику указывать в полях «Получатель» и «Банк получателя» свои реквизиты, при этом физическое лицо, получающее денежные средства, и номер банковской карты необходимо указывать в поле «Назначении платежа».
Перечисление денежных средств сотруднику по операции Выдача подотчет или Выплата по ведомости на лицевые счета в документах Заявка на расходование денежных средств и Списание безналичных денежных средств для форм оплаты Безналичная или В любой форме предоставляет выбор Получатель: Банк или Сотрудник. От выбора получателя зависит вывод платежных реквизитов в платежном поручении.


В Корректировке задолженности по финансовым инструментам добавлена возможность выбора типа суммы Обеспечительный платеж и поля Расчетный документ для него, там выбор документа выплаты обеспечительного платежа. Позволяет корректировать задолженность по обеспечительному платежу, списать его на статью расходов или активов. Действие аналогично начислению по зачету обеспечительного платежа, в закрытии месяца потом восстановит НДС с аванса в счете-фактуре, привязанном к расчетному документу.
В печатной форме Расходного кассового ордера в графе «Получил» сумма выводится прописью.
В документе Поступление безналичных денежных средств если валюта документа отличается от валюты регламентированного учета или в поле Плательщик указан нерезидент, то появляется вкладка Валютный контроль. При загрузке банковской выписки значение в поле Код валютной операции заполняется автоматически из файла выписки.

В целях повышения удобства описания производственного процесса изделия и исключения дублирования материалов, трудозатрат и выходных изделий в случаях использования производственных операций объединены справочники Ресурсные спецификации и Маршрутные карты.
Параметры производства, запуска и планирования с закладки Производственный процесс перемещены на закладку Основное:

Производственный процесс описывается на одноименной закладке в едином дереве, состоящем из этапов производства, технологических операций и типовых технологических процессов:

Указание технологических операций и типовых технологических процессов в производственном процессе доступно, если отключено использование маршрутных карт. Отключить использование маршрутных карт и перенести операции в ресурсные спецификации можно используя Помощник переноса операций в разделе НСИ и администрирование – Настройка НСИ и разделов – Производство – Операции – выполнить перенос операций в справочник «Ресурсные спецификации». Подробнее о работе с помощником в статье https://its.1c.ru/db/erpdoc#bookmark:TechOperationWizard
Свойства этапа производства редактируются при активизации строки Этапа в дереве Производственного процесса:

В этап могут быть добавлены операции, группа операций по шаблону или типовой технологический процесс. Свойства Операции редактируются при активизации строки Операции в дереве Производственного процесса:

Материалы, трудозатраты, изделия по рассчитываемой и фиксированной стоимости могут быть привязаны к операциям:

Технологический процесс предназначен для описания последовательностей технологических операций, используемых многократно (в нескольких спецификациях) и ресурсов, применение которых обусловлено данной последовательностью операций.
Технологический процесс содержит операции, вспомогательные материалы и трудозатраты.
Вспомогательные материалы - это материалы, используемые в качестве дополнения к основным материалам для обеспечения процесса производства по выбранной технологии (напр. смазочные, клеящие, обтирочные материалы).
Технологический процесс может использоваться двумя способами:

В новых базах по умолчанию маршрутные карты отключены, используется указание технологических операций в ресурсных спецификациях.
Цель проекта - адаптации рабочего места Выполнение этапов под экраны смартфонов и планшетов. Диспетчер работает со списком этапов через мобильный клиент и выполняет следующие действия:

Отбор Можно выполнять будет включен по-умолчанию и будет отображать этапы, которые можно начать или начаты. Отборы Начат и Только обеспеченные помогают отобрать этапы к завершению:

При заполнении Ресурсных спецификаций технолог может загрузить данные из таблицы или внешнего файла в табличные части:
Также добавлены команды для заполнения колонок в выбранных строках табличный частей.
При заполнении табличной части Работники документа Выработка сотрудников также можно может загрузить данные из таблицы или внешнего файла.
Доработана форма подбора исполнителей в производственных документах – теперь их можно подобрать по подразделению, должности и табельному номеру.
Теперь в системе есть следующие возможности:
При этом:
Передача запасов в эксплуатацию оформляется, как и раньше:
Но теперь запасы всегда списываются на расходы в БУ, НУ, УУ.
Форма Категории эксплуатации с 2021 года выглядит так:

В количественном выражении запасы учитываются в регистре ТМЦ в эксплуатации и на забалансовом счете, если это определено учетной политикой.
При учете по новому стандарту поддерживается возможность контроля движения переданных в эксплуатацию запасов (перемещение, списание, возврат, наработка).
Перемещение ТМЦ в эксплуатации оформляется также, как и раньше, то есть создается документ Перемещение в эксплуатации в котором указываются:
Возврат из эксплуатации оформляется также, как и раньше, а именно:
Списание из эксплуатации оформляется также, как и раньше, то есть создается документ Списание из эксплуатации, в котором указываются:
Наработка ТМЦ в эксплуатации оформляется также, как и раньше, то есть создается документ Наработка ТМЦ в эксплуатации, в котором указываются:
В документ Принятие к учету ОС добавлена возможность принять к учету основное средство в бухгалтерском и налоговом учетах в разные периоды времени и разными документами. Например, если ОС готово к эксплуатации раньше, чем получены первичные документы, необходимые для ввода в эксплуатацию, то сначала оформляется принятие к учету только в бухгалтерском и управленческом учетах, потом оформляется второй документ для принятия к учету только в налоговом учете.

При принятии к учету ОС только в бухгалтерском учете в стоимости основного средства будет постоянная разница, равная постоянной разнице в затратах, и временная разница, рассчитываемая по стандартной формуле: БУ = НУ + ПР + ВР.
При принятии к учету только в налоговом учете в стоимости ОС постоянной разницы не будет, а временная разница рассчитывается по стандартной формуле.
В документ Принятие к учету ОС добавлена возможность списать на расходы затраты на капитализацию стоимости ОС в бухгалтерском учете, не принимая к учету ОС. Это позволяет одним документом принять к учету малоценные ОС в налоговом и управленческом учетах, а в бухгалтерском учете списать на расходы затраты на капитализацию, не принимая к учету ОС, то есть без использования счета 01. Для этого в документ добавлен новый порядок учета Не принимать к учету, включить в расходы. Порядок учета недоступен, если используется целевое финансирование.
На расходы списываются сумма затрат в бухгалтерском учете и постоянная разница в затратах на капитализацию стоимости, при этом ПР всегда списывается на расходы вместе со стоимостью в БУ.

В НУ стоимость ОС равна сумме затрат на капитализацию в налоговом учете, постоянной разницы нет, а временная разница рассчитывается по стандартной формуле.
В учетную политику бухгалтерского учета добавлена опция Списать стоимость ТМЦ в эксплуатации в декабре 2020 г.

В соответствии с письмом Минфина от 2 марта 2021 г. N 07-01-09/14384 в 2021 году действует переходный период (ФСБУ 6/2020 «Основные средства» станет обязательным к применению, начиная с бухгалтерской (финансовой) отчетности за 2022 год), и малоценные ОС могут учитываться по-прежнему, а именно: активы, в отношении которых выполняются условия, предусмотренные пунктом 4 ПБУ 6/01 "Учет основных средств", и стоимостью в пределах лимита, установленного в учетной политике организации, но не более 40 000 рублей за единицу, могут отражаться в бухгалтерском учете и раскрываться в бухгалтерской отчетности в составе материально-производственных запасов.
Однако, если при переходе на учет по стандарту принято решение отразить изменения в соответствии с рекомендацией БМЦ Р-122/2020-КпР http://bmcenter.ru/Files/R_KpR_Specialnye_sredstva_proizvodstva, это можно сделать следующим образом:
Нужно включить в учетной политику бухгалтерского учета опцию Списать стоимость ТМЦ в эксплуатации в декабре 2020 г., сделать закрытие месяца за декабрь 2020 г. Корректировка остатка в таком случае происходит автоматически при выполнении регламентной операции Погашение стоимости ТМЦ в эксплуатации, остатки стоимости ТМЦ списываются с балансовых счетов на счет 84.02 «Убыток, подлежащий покрытию», а также происходит списание стоимости с забалансовых счетов. При этом:
В этом случае можно 1 января 2021 г. списать стоимость имеющихся ТМЦ в эксплуатации на расходы со счета 10.11 в БУ при помощи документа Операция (регл. учет), а также аналогично списать стоимость с забалансовых счетов. При этом по балансовым счетам необходимо списать также количество ТМЦ, по забалансовым счетам количество списывать не требуется.
ФСБУ 6/2020 «Основные средства» (далее «стандарт») станет обязательным к применению, начиная с бухгалтерской (финансовой) отчетности за 2022 год. Также организация вправе принять решение о досрочном применении стандарта.
ФСБУ 6/2020 позволяет организации выбрать, с какой даты будет начинаться начисление амортизации:
Для поддержки этого требования в систему внесены следующие изменения:


Стандарт вводит понятие ликвидационной стоимости: это сумма, которую организация ожидает получить за актив в конце срока его полезной службы за вычетом ожидаемых затрат на его выбытие. Теперь необходимо учитывать ликвидационную стоимость при расчете амортизации.
Для поддержки этого требования возможность указать ликвидационную стоимость в валюте регламентированного учета добавлена в следующие документы:
При расчете амортизации ликвидационная стоимость учитывается таким образом, как это указано в стандарте.
В перечисленных выше документах поле Ликвидационная стоимость в валюте регламентированного учета доступно всегда, при этом данное поле в валюте управленческого учета доступно, если валюты отличаются (независимо от учетной политики, и в каких учетах отражается ОС).

При применении стандарта формулы расчета амортизации аналогичны формулам для управленческого учета по МСФО. Подробнее можно прочитать в статье https://its.1c.ru/db/erp25doc#bookmark:fixedassets:DepreciationCalculation (раздел Управленческий учет).
По ФСБУ 6/2020 амортизация может начисляться следующими методами:
При начислении амортизации по стандарту больше не применяются такие способы, как:
Для поддержки этого требования в документах ограничен выбор метода начисления. При закрытии месяца регистрируется ошибка расчета, если используется неподдерживаемый метод начисления амортизации.
Для планирования ремонтных работ в системе добавлены:
Также при планировании используется график работы.
Для учета объектов эксплуатации реализованы:
Для учета узлов объектов эксплуатации добавлены:
В документ Заказ на ремонт добавлены:
Документы подсистемы ремонтов объединены в новый журнал Документы по обслуживанию и ремонтам.
Добавлены новые отчеты:
В отчет Состояние объектов эксплуатации добавлен выбор даты.
В печатные формы добавлена печатная форма Дефектная ведомость.
В командном интерфейсе подсистема ремонтов перенесена в раздел Внеоборотные активы.
В вид ремонта добавлен выбор единицы времени, в которой указана длительность (минуты, часы, дни).

В планирование ремонтных работ добавлена единица измерения длительности, при этом можно изменить длительность и ее единицу измерения.
Теперь длительность указывается в целых единицах. При обновлении нецелое количество дней будет пересчитано:
Теперь при планировании ремонтных работ используется график работы эксплуатирующего и ремонтирующего подразделений:
Если ремонтирующее подразделение работает 3 часа в день, например, то ремонт длительностью 6 часов должен длиться два дня.
Для поддержки этих сценариев внесены следующие изменения:

Особенности реализации:
Теперь в классах и подклассах объектов эксплуатации при указании межремонтного интервала можно выбрать новые единицы измерения времени: сутки, месяц, год. Это позволит правильнее рассчитывать дату следующего ремонта, который выполняется раз в месяц, квартал или год.

При начале работы в программе или при появлении нового оборудования для планирования следующего ремонта нужна дата завершения предыдущего ремонта. Эти данные теперь вводятся новым документом Ввод информации о прошлых ремонтах. В документе указывается, какие виды ремонтов были выполнены для объектов эксплуатации и узлов. Документ доступен в журнале документов по обслуживанию и ремонтам.

В программе добавлена форма списка видов ремонтов. Это позволяет работать со списком видов ремонтов, не открывая классы объектов эксплуатации.
В форме реализованы отборы по классу объектов эксплуатации и по общему виду ремонта. В форме элемента разрешено изменение класса объектов эксплуатации.

Изменена форма списка объектов эксплуатации:

Для узлов объектов эксплуатации реализована возможность использовать штрихкоды:

На рисунке выделены штрихкод и команда для его генерации.

На рисунке выделены команда для генерации штрихкода у выбранных узлов и поиск по штрихкоду, а также команда для печати штрихкодов (Этикетки).
В документы добавлена команда для поиска по штрихкоду:

Обработка для печати штрихкодов выглядит таким образом:

Для объектов эксплуатации добавлена возможность печати на ленте. Поддерживается печать на ленте и на бумаге формата А4:

В документе Заказ на ремонт теперь можно добавлять материалы по выбранным видам ремонтов. Для этого на закладке Материалы и работы используется команда Подобрать по видам ремонтов. Далее открывается форма списка материалов видов ремонтов, указанных в заказе. В ней нужно указать количество материалов, которые будут добавлены в заказ. В форме отображаются материалы, количество которых в заказе не совпадает с нормативами, указанными в виде ремонта.

В заказ на ремонт добавлены команды для работы со списком материалов
В список материалов добавлены колонки:
В системе реализован новый журнал Документы по обслуживанию и ремонтам. В журнале отображаются документы:

Для документа Регистрация дефекта реализована печатная форма Дефектная ведомость.

Подсистема Ремонты перенесена из подсистемы Производство в подсистему Внеоборотные активы и изменила название на Обслуживание и ремонт.
В раздел Главное добавлен раздел Техническое обслуживание и ремонты с командами:
Добавлены новые команды:

Настройки перенесены в раздел Внеоборотные активы из раздела Производство:

В виде ремонта теперь можно указать нулевую длительность ремонта. Это позволит планировать ремонты, длительностью которых можно пренебречь, но при этом нужно планировать потребность в материалах, работах и самом ремонте.
Реализованы дополнительные возможности по планированию нескольких ремонтов на один день. Если длительность менее одного дня, то ремонт будет запланирован в тот же день, что и предыдущий.
Добавлена форма списка узлов эксплуатации (раньше доступ к узлам был только из формы объекта эксплуатации):
В отчете Состояние объектов эксплуатации реализована возможность формирования отчета на дату.

Добавлены три новых отчета:
Первый новый отчет показывает, какие дефекты были зарегистрированы.

Второй отчет позволяет анализировать состояние узлов объектов эксплуатации (статус, наработка, какие виды ремонтов проводились и когда, зарегистрированные дефекты, последние ремонты, текущие и плановые показатели наработок, остаточный ресурс в величине показателя и срока службы).

Третий отчет показывает, какие затраты отнесены на основные средства.

Просьба обратить внимание, что при обновлении информационной базы в документах Наработка объектов эксплуатации и Регистрация дефекта появится поле Организация, которое в документах, введенных ранее, не заполнится автоматически. При необходимости можно заполнить вручную.
В прикладном решении выполнена доработка механизма учета постатейных расходов, в рамках которой:
В карточке элемента списка Статьи расходов реквизит Тип расходов преобразован в квалификационное разделение расходов по принципу возникновения: При приобретении, При продаже, При складском хранении, перемещении, обработке и т.д.

Сопоставление использовавшихся типов расходов добавленным вариантам квалификации расходов приведено в таблице 1.
Таблица 1
| Тип расходов до версии 2.5.7 | Квалификация расходов с версии 2.5.7 |
|
Расходы по приобретению товаров |
При приобретении |
|
Расходы на складское хранение и обработку |
При складском хранении, перемещении, обработке |
|
Расходы на продажу товаров |
При продаже |
|
Производственные расходы |
При производстве В иных процессах, включая общепроизводственные и общехозяйственные |
|
Формирование стоимости внеоборотных активов |
При формировании внеоборотных активов |
|
Прочие операционные и внереализационные расходы |
В иных процессах, включая общепроизводственные и общехозяйственные |
|
|
На объектах затрат |
Ранее использовавшийся тип расходов Производственные расходы исключен из выбора.
Для отражения распределяемых производственных расходов предлагается использовать вариант квалификации В иных процессах, включая общепроизводственные и общехозяйственные. Вариант распределения Отразить на производственных затратах переименован в На себестоимость производства (распределяемые). Настройка правил и порядок распределения для таких расходов сохранены.

Для отражения постатейных расходов, напрямую относимых на себестоимость выпуска продукции, добавлен новый вариант квалификации расходов При производстве с возможными типами аналитики Партия производства, Заказ на производство, Группа продукции. В карточке элемента списка Статьи расходов определяется база распределения. Распределение таких расходов выполняется в документе Распределение расходов, где база распределения может быть переопределена. Выбор базы распределения доступен для статей расходов, с типами аналитики Заказ на производство и Группа продукции.

При обновлении информационной базы в карточках элементов списка Статьи расходов, в которых был указан ранее использовавшийся тип расходов Производственные расходы, будет указан вариант квалификации При производстве (устаревшее). Настройки и порядок распределения таких статей расходов будут сохранены. Вариант распределения для налогового учета будет установлен в зависимости от того, в какое значение до обновления был установлен переключатель Для целей определения расходов текущего налогового периода являются. Если указанный переключатель был установлен в значение Прямыми, тогда вариант распределения для налогового учета будет определен как На себестоимость производства (распределяемые). Если переключатель был в значении Косвенными, тогда вариант распределения в налоговом учете - На финансовый результат (расходы тек. периода).

Расходы, возникающие при продаже, теперь могут быть отнесены на себестоимость продаж. Для расходов, квалифицированных как возникающие При продаже, добавлен вариант распределения На себестоимость продаж. База распределения таких расходов задается в карточке элемента списка Статьи расходов. Распределение расходов, квалифицированных как возникающие При продаже, выполняется в рамках процедуры Закрытие месяца. Результат распределения отражается в движениях документов реализации, по которым выполняется распределение.

Квалификация расходов определяет возможные варианты распределения. Доступные варианты распределения в зависимости от квалификации расходов приведены в Таблице 2.
Таблица 2
| Вариант распределения | Распре-делить вручную | На финансо-вый резуль-тат (расходы тек. периода) | На расходы будущих периодов | На сто-имость внеобо-ротного актива | На себестоимость … | На объекты возник-новения затрат | |||
| Квалификация расхода | товаров | продаж | произ-водства (прямые) | произ-водства (распреде-ляемые) | |||||
| При формировании внеоборотных активов |
+ |
+ |
+ |
+ |
|
|
|
|
|
|
При приобретении |
+ |
+ |
+ |
|
+ |
|
|
|
|
|
При складском хранении, перемещении, обработке |
+ |
+ |
+ |
|
+ |
|
|
|
|
|
При продаже |
+ |
+ |
+ |
|
|
+ |
|
|
|
|
При производстве |
+ |
+ |
+ |
|
|
|
+ |
|
|
|
В иных процессах, включая общепроизводственные и общехозяйственные |
+ |
+ |
+ |
|
|
|
|
+ |
|
|
На объектах затрат |
+ |
+ |
+ |
|
|
|
|
|
+ |
С целью расширения возможностей детализации и повышения гибкости распределения постатейных расходов разработана функциональность их учета в разрезе объектов возникновения затрат (далее – ОВЗ).
Объект возникновения затрат в целях учета постатейных расходов – это вспомогательная учетная сущность, предназначенная для накопления, транзита и распределения разнородных по своей сути расходов с однородными принципами учета.
Ведение учета постатейных расходов с использованием ОВЗ в рамках информационной базы определяется значением новой функциональной опции Учет постатейных расходов по объектам возникновения затрат (меню НСИ и администрирование – Настройка НСИ и разделов – Финансовый результат и контроллинг – Финансовый результат).
Для хранения списка ОВЗ в систему добавлен справочник Объекты возникновения затрат (меню Финансовый результат и контроллинг – См. также).

В карточке элемента списка Объекты возникновения затрат указываются:

В справочнике Объекты возникновения затрат, поддерживается использование дополнительных реквизитов, поэтому ОВЗ можно использовать как независимо, т.е. без привязки к объектам системы, так и в сопоставлении с системными объектами.

Подробно о механизме дополнительных реквизитов см. {HL:additionalrequisitesandinformation:AdditionalRequisitesAndInformation:Дополнительные реквизиты и сведения}.
Объект возникновения затрат является аналитикой к статье расходов и может использоваться:
С целью организации учета постатейных расходов с использованием ОВЗ в карточку элемента списка Статьи расходов добавлена квалификация расходов На объектах затрат и вариант распределения На объекты возникновения затрат.

Если в карточке элемента списка Статьи расходов в поле относятся для какого-либо вида учета указано На объекты возникновения затрат, тогда порядок распределения расхода в этом виде учета определяется настройками в карточке элемента списка Объекты возникновения затрат.

Если представить документ регистрации расхода как узел A, а конечные объекты отнесения затрат (продукция, работа, финансовый результат и т.д.) как узел Z, то ОВЗ по своей сути будут представлять промежуточные транспортные узлы на пути доставки определенной части расходов из точки A (место формирования затраты) в точку Z (место потребления затраты).

Распределение расходов с использованием ОВЗ организовано таким образом, что расходы группируются с целью единообразного применения правил распределения с сохранением информации об их исходном происхождении (после распределения статья расходов сохраняется в структуре движений по регистрам документа распределения). При этом правила распределения применяются к каждой статье расходов в отдельности.

Поскольку для управленческого и регламентированного учета могут быть определены разные правила распределения расходов между ОВЗ, то и наборы ОВЗ, участвующие в таких схемах распределения, могут быть совершенно разные.

Распределение расходов между ОВЗ выполняется по показателям, настраиваемым в карточке элемента списка Объекты возникновения затрат. При указании в карточке ОВЗ направления отнесения на другие ОВЗ и варианта распределения На объекты возникновения затрат в поле и распределяются согласно доступны к выбору элементы списка Правила распределения расходов, в которых настраиваются показатели распределения расходов по ОВЗ.

Ввод значений показателей распределения расходов по ОВЗ доступен в карточке элемента списка Правила распределения расходов по гиперссылке Редактировать значения и в рабочем месте Ввод значений показателей распределения (меню Финансовый результат и контроллинг – Учет доходов и расходов), в которое добавлена закладка По объектам возникновения затрат.

Также значения показателей распределения можно ввести из карточки самого показателя или из документа Распределение расходов между объектами возникновения затрат по гиперссылке Редактировать значения,.
Распределение расходов по ОВЗ выполняется в рабочем месте Распределение расходов (меню Финансовый результат и контроллинг – Доходы и расходы, финансовый результат), которое дополнено закладкой объектов возникновения затрат.

Табличная часть закладки объектов возникновения затрат рабочего места Распределение расходов заполняется списком ОВЗ, на которые относились расходы в текущем периоде, а также ОВЗ, значения показателей для которых заданы как актуальные для текущего месяца. Пользователь может сформировать документы распределения и при необходимости внести корректировки.
При выполнении процедуры Закрытие месяца необходимые документы распределения будут сформированы автоматически по заданным в карточках элементов списка Объекты возникновения затрат правилам.
Переработана карточка элемента списка Статьи расходов.
Закладка Регламентированный учет переименована в Бухгалтерский учет и налоги.

С целью обеспечения возможности различного распределения расходов в бухгалтерском и налоговом учете вариант распределения В регл. учете разделен на в бух. учете и в нал. учете.

Необходимо обратить внимание, что если варианты распределения расходов в бухгалтерском и налоговом учете совпадают, то выбор различных правил распределения недоступен.
Поля для указания разных вариантов и правил распределения расходов по видам учета отображаются на форме элемента списка Статьи расходов по гиперссылке Использовать полные возможности.

Если вариант и правила распределения расхода во всех видах учета совпадают, тогда поля настройки распределения по видам учета можно скрыть по гиперссылке Отключить полные возможности.
Из настройки статьи расходов исключено отнесение расходов к Основной и прочей деятельности. Расход теперь может относиться к Основной или Прочей деятельности.

Переработан порядок определения отнесения расходов к прямым или косвенным. Из карточки статьи расходов исключен переключатель Для целей определения расходов текущего налогового периода являются. К косвенным относятся расходы, отраженные в налоговом учете по дебету субсчетов к счетам 90.07 «Расходы на продажу» и 90.08 «Управленческие расходы» в корреспонденции со счетами учета затрат. Для таких расходов в карточках элементов списка Статьи расходов назначается вариант распределения в налоговом учете На финансовый результат (расходы тек. периода). В карточку элемента списка Статьи расходов добавлена гиперссылка Прямые / Косвенные, по которой можно перейти к выбору варианта распределения расходов.

В связи с расширением вариативности распределения расходов и разделением настроек распределения расходов в бухгалтерском и налоговом учете, а также с целью оптимизации настройки счетов учета при большом количестве статей расходов изменен механизм настройки счетов учета для отражения расходов. Из карточки элемента списка Статьи расходов исключен выбор счетов учета и списания расходов. Настройка счетов учета расходов в бухгалтерском и налоговом учете реализована с использованием элементов списка Группы настроек финансового учета доходов и расходов (далее – ГФУ доходов/расходов). В карточку элемента списка Статьи расходов добавлены поля выбора ГФУ доходов/расходов для разных видов учета.

В карточку элемента списка Группы настроек финансового учета доходов/расходов, который до версии 2.5.7 использовался для настройки счетов международного учета, добавлен переключатель Используется для учета с вариантами расходов и доходов и раздел Отражение в регламентированном учете для настройки отражения доходов и расходов в бухгалтерском и налоговом учете.

Для организаций и подразделений с особым порядком отражения операций может быть проведена уточняющая настройка счетов учета по гиперссылке Настроить счета учета по организациям и подразделениям в карточке ГФУ доходов/расходов. При отражении операций уточняющая настройка имеет приоритет по сравнению с основной настройкой.
Настройка счетов учета для статей доходов также реализована с использованием элементов списка Группы настроек финансового учета доходов и расходов.
При обновлении информационной базы на версию 2.5.7 для статей расходов будут автоматически сформированы новые ГФУ доходов/расходов с учетом всех имеющихся вариаций уникальных настроек отражения. Наименования элементов списка Группы настроек финансового учета доходов и расходов при этом будут сформированы на основании используемой комбинации счетов.
Для статей доходов будут использовать уже имеющиеся в информационной базе ГФУ доходов/расходов. При этом, если уникальные настройки для одной и той же ГФУ доходов/расходов будут противоречить друг другу, счета учета не заполнятся.
Если в информационной базе включена функциональная опция Управленческий учет на плане счетов регламентированного учета (меню НСИ и администрирование – Настройка НСИ и разделов – Регламентированный учет – Отражение операций), тогда для настройки отражения операций управленческого учета на счетах регламентированного учета будет применяться ГФУ доходов/расходов, определенная для целей международного учета.
В прикладном решении выполнен ряд доработок, направленных на то, чтобы:
Для поддержания возможности отнесения стоимости номенклатуры на дополнительные расходы снято ограничение на выбор статей расходов, распределяемых на себестоимость товаров в следующих, документах:
Настройка правил распределения дополнительных расходов перенесена из карточки элемента списка Статьи расходов в список Правила распределения и показатели (меню Финансовый результат и контроллинг – См. также - Правила распределения расходов), в который добавлена закладка Расходов на себестоимость товаров.

В карточке элемента списка Правила распределения и показатели определяется показатель распределения дополнительных расходов: Количество товаров, Объем товаров, Вес товаров или Себестоимость товаров. По гиперссылке Отбор не установлен, добавить (Отбор установлен, изменить при наличии уже установленных отборов) можно определить критерии отбора номенклатуры, в себестоимость которой будут распределены дополнительные расходы.

При настройке правила распределения дополнительных расходов поддержана возможность установки отбора по элементам и реквизитам назначений, номенклатуры, серий, складов и характеристик. Отборы могут быть установлены как выбором списка необходимых значений, так и наложением условий с использованием стандартных видов сравнения (Равно/Не равно, В группе/Не в группе, Заполнено/Не заполнено и пр.) Путем настройки правила распределения с установкой отборов, например, может быть обеспечено распределение дополнительных расходов на выборочные позиции номенклатуры из документа приобретения, когда документ приобретения указан как аналитика распределяемого расхода.
Распределение дополнительных расходов вынесено из документов их формирования в новые документы Распределение расходов на себестоимость товаров, включенные в рабочее место Распределение расходов (меню Финансовый результат и контроллинг – Доходы и расходы, финансовый результат).

Таким образом, распределение дополнительных расходов организовано по аналогии с расходами, распределяемыми между партиями производства и на финансовый результат.
Документы Распределение расходов на себестоимость товаров формируются в разрезе организации, направления деятельности, подразделения, статьи и аналитики расходов.

В документе Распределение расходов на себестоимость товаров доступны флажки Использовать для регламентированного учета и для управленческого учета. Путем создания отдельных документов с флажками для разных видов учета можно организовать различное распределение дополнительных расходов в регламентированном и управленческом учете.
На закладке Правило распределения документа Распределение расходов на себестоимость товаров определяется показатель распределения дополнительных расходов. По гиперссылке Отбор не установлен, добавить (Отбор установлен, изменить при наличии уже установленных отборов) обеспечена возможность определить критерии отбора номенклатуры, в себестоимость которой будут распределены дополнительные расходы.

По умолчанию закладка Правило распределения документа Распределение расходов на себестоимость товаров заполняется правилом распределения, указанным в статье расходов, по которой оформляется документ. При необходимости правило распределения может быть уточнено непосредственно в документе.
Оперативный учет дополнительных расходов перенесен из регистра Партии прочих расходов в регистр Прочие расходы, в котором учитываются с прочие постатейные расходы.
При обновлении информационной базы автоматически будут сформированы:
Расширен состав типов аналитики для статей расходов, распределяемых на себестоимость товаров. Для дополнительных расходов, возникающих При приобретении товаров, добавлена возможность использования в качестве аналитики документов Таможенная декларация на импорт. Для дополнительных расходов, возникающих При складском хранении, перемещении, обработке товаров, организовано использование в качестве аналитики документов Этап производства, Производство без заказов и Прочее оприходование товаров.
Уточнено распределение дополнительных расходов по направлениям выбытия номенклатуры в прошлых периодах. Если в прошлых периодах номенклатура была использована в производстве, то дополнительные расходы списываются на расходы с использованием новой предопределенной статьи «Производственные расходы прошлых периодов». Распределение дополнительных расходов по направлениям выбытия номенклатуры в прошлых периодах выполняется пропорционально количеству номенклатуры.
Поддержана возможность распределения дополнительных расходов на товары, находящиеся в пути. Для этого добавлена функциональная опция Распределение дополнительных расходов на товары в пути от поставщиков (меню НСИ и администрирование – Настройка НСИ и разделов - Финансовый результат и контроллинг – Учет товаров). При включении указанной функциональной опции дополнительные расходы распределяются в себестоимость товаров, приобретаемых по схеме «Товары в пути», в периоде возникновения расходов даже, если товары еще не оприходованы. При выключенной функциональной опции дополнительные расходы распределяются в себестоимость товаров после их фактического поступления на склад.
С целью оптимизации структуры и времени выполнения этапов распределения расходов и расчета себестоимости переработаны соответствующие алгоритмы процедуры Закрытие месяца.
С целью предоставления возможности расчета и анализа себестоимости товаров в разрезе партий без выполнения полного закрытия месяца переработан механизм предварительного расчета себестоимости. При этом обеспечены:
Термины в целях проекта:
Функциональная опция Рассчитывать предварительную стоимость регламентным заданием (меню НСИ и Администрирование – Настройка НСИ и разделов – Финансовый результат и контроллинг – Учет товаров) исключена из интерфейса. Возможность использования регламентного задания Расчет предварительной себестоимости товаров сохранена.
В рабочее место Регламентные операции по закрытию месяца добавлен выбор режима закрытия:

Процедура Закрытие месяца в режиме Предварительное закрытие включает в себя только регламентные операции, необходимые для расчета себестоимости за указанную часть месяца и отражения результатов данного расчета:
При закрытии месяца в режиме Предварительное закрытие на этапе распределения партий выполняется подбор партий только для тех документов, для которых партия ранее не была подобрана. Для документов, для которых были подобраны партии при текущем расчете, выполняется корректировка стоимости списания номенклатуры и запись движений по регистрам. Таким образом, при каждом закрытии месяца в режиме Предварительное закрытие обрабатываются только новые или измененные документы. Это позволяет обеспечить сохранение подобранных партий и рассчитанную предварительную стоимость.
По движениям регистров, сформированным при закрытии месяца в режиме Предварительное закрытие, при отражении документов в регламентированном учете формируются проводки.
Следует обратить внимание, что при закрытии месяца в режиме Предварительное закрытие не выполняется расчет себестоимости выпущенной продукции, а именно:
При закрытии месяца в режиме Окончательное закрытие подбор партий выполняется только для документов, у которых партия не определена. При расчете себестоимости рассчитываются отклонения в стоимости списания товаров и суммы отклонений окончательного расчета от результата предварительного расчета записываются в регистры оперативного учета, что позволяет наглядно видеть отклонения от ранее рассчитанной предварительной стоимости.
После окончательного расчета себестоимости при выполнении регламентной операции Отражение документов в регламентированном учете формируются проводки по тем документам, по которым изменилась стоимость при окончательном расчете.
Для настройки параметров предварительного и окончательного закрытия месяца внесены изменения в рабочее место Параметры операций закрытия месяца (меню Настройки – Настройка параметров операций закрытия месяца).
Добавлена группа настроек Предварительное закрытие месяца, в которой можно включить/отключить распределение дополнительных расходов по товарам при предварительном закрытии месяца.

Добавлена группа настроек Окончательное закрытие месяца, в которой можно включить/отключить:

Для фиксации даты и времени запуска окончательного расчета себестоимости и пользователя, от имени которого был запущен расчет, добавлен служебный документ Регистратор расчета себестоимости, который создается при каждом закрытии месяца в режиме Окончательное закрытие.

В документе Регистратор расчета себестоимости:
Документ Регистратор расчета себестоимости не делает движений по регистрам. С помощью указанного документа в регистрах оперативного учета выделяются отклонения в стоимости между предварительным и окончательным расчетом.
Внесены следующие изменения в регистры оперативного учета:

Внесены изменения в рабочее место Автоматическое выполнение операций закрытия месяца (меню Настройки – Настройка автоматического закрытия месяца).

В рабочем месте Автоматическое выполнение операций закрытия месяца организована возможность отдельно настроить закрытие месяца за прошлый и текущий месяц, определив:
Настройки, выполненные в рабочем месте Автоматическое выполнение операций закрытия месяца, хранятся в регистре сведений Регламентные задания закрытия месяца, структура которого также переработана.
При обновлении информационной базы заполняются новые ресурсы регистра Регламентные задания закрытия месяца в соответствии с тем, какие настройки автоматического закрытия месяца присутствовали в информационной базе до обновления:

Внесены изменения в алгоритмы формирования отчетов.
В отчетах Валовая прибыль, Ведомость по партиям товаров, Себестоимость товаров, Доходы и расходы выведено предупреждение «Выполнен предварительный расчет себестоимости до … После окончательного расчета себестоимости данные в отчете могут изменится», если отчет формируется за период, в котором выполнено предварительное закрытие месяца.
В отчет Валовая прибыль добавлены поля:

В отчет Ведомость по партиям товаров добавлены поля:

Разработана функциональность учета резервов под обесценение запасов в соответствии с положениями ФСБУ 5/2019 «Запасы» (далее – ФСБУ 5/2019), согласно которым:
Использование в информационной базе функциональности учета резервов под обесценение запасов определяется включением новой функциональной опции Резервы под обесценение запасов (меню НСИ и администрирование – Настройка НСИ и разделов –Регламентированный учет – Отражение операций).

При включении указанной функциональной опции в меню Регламентированный учет появляется раздел Резервы под обесценение запасов, в котором доступны объекты системы, относящиеся к настройке правил формирования резервов, а также отчеты по резервам под обесценение.

Для определения параметров формирования резервов под обесценение запасов в систему добавлен список Правила формирования резервов под обесценение запасов.

В карточках элементов списка Правила формирования резервов под обесценение запасов указываются:

Изменение пользователем данных в карточке элемента списка Правила формирования резервов под обесценение запасов отрабатывается по приведенной ниже схеме:

Расчет резервов под обесценение запасов согласно настроенным в информационной базе правилам выполняется в рамках новой регламентной операции Формирование резервов под обесценение запасов процедуры Закрытие месяца. Необходимость выполнения указанной регламентной операции определяется наличием задания Формирование резервов под обесценение запасов в регистре сведений Задания к закрытию месяца.

Формирование проводок и движений по регистрам по результатам расчета резервов под обесценение запасов выполняется в новом регламентном документе Расчет резервов под обесценение запасов. Документ создается автоматически и пользователем не корректируется.

Для отражения сумм резервов в оперативном учете в регистры Себестоимость товаров и Выручка и себестоимость продаж добавлены новые ресурсы Резерв под обесценение (регл.) и Резерв под обесценение (упр.).
Для отражения сумм резервов в регламентированном учете в карточку элемента списка Группы настроек финансового учета номенклатуры (далее – ГФУ номенклатуры) добавлена гиперссылка Счета учета резервов номенклатуры, по которой выполняется переход к настройке счетов учета резервов под обесценение запасов На складе и Переданной.

Для настройки счета учета резервов под обесценение запасов, находящихся в цеховых кладовых, в группу производства рабочего места Настройка отражения документов в регламентированном учете добавлено поле Счет учета резервов.

На счете 14 «Резервы под снижение стоимости материальных ценностей» и его субсчетах в типовом плане счетов включен признак Налоговый (по налогу на прибыль).
Формирование резервов под обесценение запасов отражается в регламентированном учете в корреспонденции со счетом учета себестоимости продаж из ГФУ номенклатуры. Сумма определяется как разница между ценой, установленной для вида цены из карточки Правила формирования резервов под обесценение запасов и себестоимостью номенклатуры с учетом ранее созданного резерва.
Восстановление резерва под обесценение запасов отражается в регламентированном учете в корреспонденции со счетом, определяемым по направлению выбытия номенклатуры. Сумма определяется как разница между ценой, установленной для вида цены из карточки Правила формирования резервов под обесценение запасов и себестоимостью номенклатуры с учетом ранее созданного резерва, но не более ранее созданного резерва.
При передаче номенклатуры на другие места хранения резерв сохраняется в учете. Списание резерва происходит при выбытии номенклатуры по принципам, аналогичным расчету себестоимости списания запаса согласно методу оценки, определенному в учетной политике организации.
При выбытии номенклатуры сумма списания резерва определяется от суммы ранее созданного резерва пропорционально списываемому количеству номенклатуры.
В налоговом учете резерв не формируется. Если в учетной политике организации настройка Учет отложенных налоговых активов и обязательств (ПБУ 18 «Учет расчетов по налогу на прибыль организации») установлена в значение Ведется балансовым методом с постоянными и временными разницами или Ведется затратным методом (методом отсрочки), то сумма резерва отражается в проводках как ВР.
Проводки регламентированного учета и движения регистров по учету резервов под обесценение запасов приведены в таблице 1.
| Хозяйственная операция | Счет Дт | Счет Кт | Содержание | Фин. регистр, соответствующий Дт | Фин. регистр, соответствующий Кт |
|
Формирование резерва |
Себестоимость продаж из ГФУ номенклатуры |
Счет учета резерва под обесценение из ГФУ номенклатуры или указанный для запасов в кладовых |
Формирования резерва |
«Выручка и себестоимость продаж» |
«Себестоимость товаров» |
|
Выбытие / восстановление резерва |
Сторно Себестоимость продаж из ГФУ номенклатуры |
Сторно Счет учета резерва под обесценение из ГФУ номенклатуры или указанный для запасов в кладовых |
Списание резерва |
«Выручка и себестоимость продаж» |
«Себестоимость товаров» |
|
Списание резерва на себестоимость продаж |
Сторно Себестоимость продаж из ГФУ номенклатуры |
Сторно Счет учета резерва под обесценение из ГФУ номенклатуры или указанный для запасов в кладовых |
Соответствует содержанию бухгалтерской проводки по реализации номенклатуры |
«Выручка и себестоимость продаж» |
«Себестоимость товаров» |
|
Списание резерва по направлениям выбытия номенклатуры – списание на расходы |
Сторно Счет учета расходов из статьи расходов или указанный для статьи активов/пассивов в документе списания |
Сторно Счет учета резерва под обесценение из ГФУ номенклатуры или указанный для запасов в кладовых |
Соответствует содержанию бухгалтерской проводки по списанию номенклатуры на расходы |
«Прочие расходы» |
«Себестоимость товаров» |
|
Списание резерва по направлениям выбытия номенклатуры – передача в производство |
Сторно Счет учета производства |
Сторно Счет учета резерва под обесценение из ГФУ номенклатуры или указанный для запасов в кладовых |
Соответствует содержанию бухгалтерской проводки по списанию номенклатуры в производство |
«Себестоимость товаров» |
«Себестоимость товаров» |
При выбытии резерва формируются проводки сторно Дт Счет расходов Кт счет учета резервов, что соответствует положению п. 31 ФСБУ 5/2019: «Величина восстановления резерва под обесценение запасов относится на уменьшение суммы расходов, признанных в этом же периоде».
Для ввода остатков резервов под обесценение запасов в документы Ввод остатков собственных товаров, Ввод остатков материалов переданных переработчикам и Ввод остатков товаров переданных на комиссию добавлены поля Резерв (регл.) и Резерв (упр.)

При отражении в регламентированном учете документов ввода остатков формируются движения в регистр Себестоимость товаров и проводки ДТ счета учета резерва под обесценение из ГФУ номенклатуры Кт 000.

Для обеспечения возможности контроля настроек правил формирования резервов и анализа результатов расчета резервов под обесценение запасов в систему добавлены специальные отчеты:

Через настройку Вариант формирования можно указать, какие остатки запасов, соответствующих заданным в правиле формирования резерва настройкам, включить в отчет:
Отчет Контроль применения правила расчета резерва под обесценение запасов отвечает на следующие вопросы:

Отчет Справка-расчет движения резервов под обесценение запасов отвечает на следующие вопросы:

Отчет Справка-расчет резервов под обесценение запасов отображает структуру расчета резерва в заданном периоде с заданной детализацией (вплоть до объекта формирования резерва) и отвечает на вопрос:

Через настройку Вариант формирования можно указать, информацию по каким правилам формирования резервов выводить в отчет:

Рис. 1
Отчет Контроль пересечения условий правил формирования резервов под обесценение запасов отвечает на следующие вопросы:
Для отражения операций учета резервов под обесценение запасов в международном финансовом учете и бюджетировании в список Хозяйственные операции добавлена новая предопределенная хозяйственная операция Начисление резерва под обесценение запасов. Источником данных для указанной хозяйственной операции определен регистр Выручка и себестоимость продаж.
Резервы под обесценение запасов не отражаются в регистре Активы и пассивы и в отчете Управленческий баланс.
Поддержаны изменения законодательства в части применения упрощенной системы налогообложения (УСН) в соответствии с Федеральным закон от 31.07.2020 № 266-ФЗ и Приказом Минэкономразвития России от 30.10.2020 № 720.
Обеспечено применение повышенной налоговой ставки при превышении лимита доходов с учетом коэффициента-дефлятора и (или) средней численности работников в соответствии с Федеральным законом от 31.07.2020 № 266-ФЗ.
Для ввода сведений о средней численности работников организации добавлен документ Статистика персонала. Документ доступен в одноименном рабочем месте, переход в которое организован по гиперссылке Ввести новой регламентной операции Ввод сведений среднесписочной численности процедуры Закрытие месяца.

Документ Статистика персонала создается и заполняется пользователем ежемесячно. Сведения о численности указываются в документе в привязке к регистрациям организации в налоговых органах. Список инспекций, в которых организация состоит на учете, можно заполнить по кнопке Заполнить все регистрации в ФНС.

По кнопке Заполнить по данным прошлого месяца в документ Статистика персонала можно перенести данные из предыдущего документа.
Сведения о
действующей ставке налога УСН в блоке Настройка учета УСН
учетной политики организации дополнены подсказкой, доступной при нажатии на
пиктограмму
.

Проверка превышения лимита доходов с учетом коэффициента-дефлятора и (или) средней численности работников выполняется в рамках регламентной операции Расчет налога УСН процедуры Закрытие месяца. Если один или оба показателя превышены, в блоке Настройка учета УСН учетной политики организации создается новая запись с указанием повышенной ставки налога с первого числа соответствующего квартала.

В подсказке,
доступной при нажатии на пиктограмму
, появляется запись о применении повышенной
ставки налога.
Рабочее место Помощник формирования отчетности при УСН и ПСН (далее – Помощник по УСН/ПСН) дополнено сведениями о применяемой ставке налога УСН, сумме дохода и среднесписочной численности.

Из Помощника по УСН/ПСН организован переход в отчет Книга учета доходов и расходов по гиперссылке Доходы и в рабочее место Статистика персонала по гиперссылке Средняя численность.
Переработана справка-расчет Расчет налога УСН для предоставления информации о ставке налога, периоде превышения лимитов, налоговой базе и сумме налога до повышения ставки.
Механизм смены режима налогообложения при превышении лимитов не поддерживается.
Обеспечена возможность ввода остатков дополнительных расходов по товарам и материалам для целей УСН. Для этого в документы Ввод остатков расходов УСН по товарам и Ввод остатков расходов УСН по материалам добавлено:

Поддержано определение долей прибыли, приходящейся на обособленные подразделения организации, по удельному весу среднесписочной численности работников в соответствии со ст. 288 НК РФ.
В учетную политику организации добавлен переключатель Показатель определения доли прибыли для обособленных подразделений с возможными значениями Расходы на оплату труда и Среднесписочная численность.

Необходимо обратить внимание! Выбранный показатель распределения прибыли должен быть неизменным в течение налогового периода.
В рамках регламентной операции Формирование финансового результата – Расчет налога на прибыль процедуры Закрытие месяца расчет долей прибыли обособленных подразделений выполняется в зависимости от значения переключателя Показатель определения доли прибыли для обособленных подразделений в учетной политике организации:
Сведения о среднесписочной численности работников для расчета долей прибыли обособленных подразделений собираются из новых документов Статистика персонала. Документы доступны в одноименном рабочем месте, переход в которое организован по гиперссылке Ввести новой регламентной операции Ввод сведений среднесписочной численности процедуры Закрытие месяца.
Документ Статистика персонала создается и заполняется пользователем ежемесячно. Сведения о численности указываются в документе в привязке к регистрациям организации в налоговых органах. Список инспекций, в которых организация состоит на учете, можно заполнить по кнопке Заполнить все регистрации в ФНС.
По кнопке Заполнить по данным прошлого месяца в документ Статистика персонала можно перенести данные из предыдущего документа.
Для расчета долей прибыли обособленных подразделений по каждой регистрации в налоговых органах из документов Статистика персонала суммируются данные графы Среднесписочная численность – Сотрудников и полученное значение делится на количество месяцев с начала года.

Численность внешних совместителей и договорников при расчете долей прибыли не учитывается.
Для корректного определения долей прибыли обособленных подразделений в информационной базе должны присутствовать документы Статистика персонала по организации за каждый месяц с начала года.
Внесены изменения в справку-расчет Распределение прибыли по бюджетам субъектов РФ. В зависимости от значения переключателя Показатель определения доли прибыли для обособленных подразделений в учетной политике организации в графе 3 указанной справки–расчета выводятся сведения о суммах оплаты труда или о среднесписочной численности подразделений, учтенные при расчете долей прибыли. Заголовок графы 3 справки–расчета меняется в соответствии с применяемым в расчете показателем.

В международный финансовый учет (МФУ) добавляется транслятор по данным оперативного учета По объектам учета и их корреспонденциям. Упрощение настройки формирования проводок МФУ по данным оперативного учета и закрытие мест разрывов в ситуациях, где не было оборотных регистров, как источников данных.
Выбор варианта настройки трансляции в НСИ и администрирование – Международный финансовый учет – Проводки по данным оперативного учета:
Для новых внедрений рекомендуется использовать Настройка по объектам учета и их корреспонденциям.
При инициализации новой информационной базы доступен только режим Настройка по объектам учета и их корреспонденциям. В базах, где ранее велся МФУ по данным оперативного учета, опция Настройка по хозяйственным операциям включена и доступна. Загрузка в базу модели МФУ, содержащий в себе настроенные шаблоны проводок по хоз. операциям, так же сделает опцию доступной.

Текущий механизм формирования проводок международного учета по хозяйственным операциям оперативного учета использует в качестве источника данных оборотные регистры.
Оборотные аналитические регистры являются производными от остаточных, как движение пары остаточных регистров с основной аналитикой для них, и обеспечивают корреспонденцию по аналогии с бухгалтерскими проводками.
Настройка отражения проводок в МФУ по хозяйственным операциям сопряжена с указанием всех возможных и используемых в учете операций. Подход дает гибкость настройки в части использования дополнительных отборов и возможность нескольких шаблонов на одну операцию, но на практике такая настройка трудоемка. Источники данных МФУ по оборотам сложны в поддержке на стороне разработки новых документов и актуализации оборотной аналитики при развитии конфигурации и детализации данных в остаточных регистрах, как первичных для документов и финансового контура учета в целом.
Новый механизм формирования проводок на базе остаточных финансовых регистров оперативного контура является альтернативным механизму трансляции по оборотным регистрам. Совместное одновременное использование двух подходов не поддерживается.
Используется тот же план счетов и регистр бухгалтерии, поэтому возможен переход на новый механизм с любого периода после настройки правил трансляции. Доступно и обратное переключение на трансляцию по хозяйственным операциям. Меняется механизм отражения данных оперативного учета внутри того же плана счетов.
В качестве источника данных нового транслятора МФУ используются первичные остаточные финансовые регистры оперативного учета. Подход реализует более простую настройку счетов для большинства операций, но при этом имеет расширенные возможности настройки по корреспонденции для особых случаев.
Это дает гибкость подхода от хозяйственных операций с большей простотой настройки, по аналогии с настройкой счетов по группам финансового учета для регламентированного учета.
Каждая финансовая операция в системе отражается в паре остаточных финансовых регистров (один регистр дебетуется, другой кредитуется) и проводка может быть сформирована, если обеспечить связь движений в обоих регистрах. Таким образом, пара остаточных регистров заменяет один оборотный.
Связь регистров обеспечивается с помощью двух реквизитов:
Например, источником формирования проводок для документа Внутреннее потребление товаров в новом механизме является пара регистров Себестоимость товаров и Прочие расходы. Такая связка заменяет собой регистр Движения Номенклатура – Доходы/Расходы и предоставляет полную аналитику оперативного контура для проводок.

В качестве источника данных для проводок выступают следующие финансовые регистры (в скобках указаны счета регламентированного плана счетов для понимания аналогии с финансовым учетом):
|
Денежные средства безналичные (51, 52, 55..) Денежные средства наличные (50) Денежные средства в кассах ККМ (50) Денежные документы (50.03, 50.23) Денежные средства в пути (57) Денежные средства у подотчетных лиц (71) Движения по НДС (68.02) Расчеты с клиентами по срокам (62) Расчеты с поставщиками по срокам (60) Расчеты по финансовым инструментам (55, 58, 66, 67, 76) Резервы по сомнительным долгам (63) Себестоимость товаров (10, 41, 43, 20 …) Товары к оформлению отчетов комитенту (76.ОК) Услуги к оформлению отчетов принципалу (76.ОК) Выручка и себестоимость продаж (90) |
Товары и услуги к оформлению отчетов комитенту о закупках (76) Прочие доходы (91) Прочие расходы (25, 26, 44…) Прочие активы и пассивы Резервы предстоящих расходов (96) Трудозатраты незавершенного производства (20, 23) Прочие расходы незавершенного производства (20, 23) Амортизация НМА (05) Стоимость НМА (04) Амортизация ОС (02) Стоимость ОС (01) Прочая выручка (91) НДС предъявленный (19) НДС с авансов выданных (76.ВА) НДС с авансов полученных (76.АВ) |
В регистр бухгалтерии МФУ добавлен реквизит Идентификатор фин. записи. Данный реквизит заполняется при формировании проводок из регистров-источников и обеспечивает связь записей дебетуемого и кредитуемого регистра с проводками. Это упрощает задачу сверки бухгалтерского и оперативного контура при анализе движений документа – каждая проводка МФУ может быть сопоставлена с записями остаточных регистров по полям:
Настройка счетов учета происходит в рабочем месте Международный финансовый учет – Настройки и справочники – Настройка проводок по данным оперативного учета.
В отборах формы задаются:
Настройка проводок для нового механизма выполнятся в двух вариантах:
Подход уточнений по корреспонденции работает совместно с настройкой по объектам учета: позволяет большую часть проводок настроить по объектам учета, а небольшую часть уточнить через трансляцию отдельных корреспонденций.
Возможности настройки корреспонденций:
Закладка Просмотр настроек по плану счетов рабочего места позволяет проанализировать план счетов и его настройки разноски по каждому счету и уточнить их.
В этом режиме настройки с левой стороны представлен список Объект учета, где выводится фиксированный перечень требующих настройки учетных сущностей. Колонка с иконкой Требует настройки справа от наименования объекта учета выводит количество ГФУ, по которым требуется настройка.
Отбор сверху списка Показать: Все / Требующие настройки позволяет фильтровать список объектов, оставляя только ненастроенные места. Фильтр Требует настройки покажет список объектов учета, по которым есть документы и отразить которые не получилось, а не весь список ГФУ системы, по которым еще нет настройки.
Счетчик требующих настройки ГФУ заполняется при попытке отразить документы в международном учете (из рабочих мест Закрытие месяца, Отражение документов в международном учете или по кнопке из формы проводок DrCr - Отразить). С правой стороны выводится список ГФУ (если они предусмотрены для объекта) или иной детализации, свойственной объекту учета, для указания счета учета.
Кнопка Заполнить счета учета позволяет указать один общий счет учета нескольким выделенным строкам.

По гиперссылке Исключения – Настроить можно перейти в режим уточнения счета учета в разрезе организаций, подразделений, складов и прочей аналитики, доступной для объекта учета.
Исключения можно просмотреть, переключив режим списка тумблером Исключения. По кнопке Создать можно указать счет учета для конкретной аналитики. Исключения при трансляции применяются с большим приоритетом, чем общие настройки.

Гиперссылка Настройка заполнения субконто внизу списка счетов учета открывает перечень всех счетов, указанных для уточнения и режим заполнения субконто для них:
Гиперссылка Доступные поля (имя регистра) показывает измерения регистра – источника данных для субконто.
Система автоматически заполняет субконто на счетах учета из доступных измерений регистра для объекта учета.
Если же нужно указать фиксированное значение или в качестве субконто использовать реквизиты аналитики объекта учета, то такая возможность есть в пользовательской настройке.

Клик по гиперссылке в столбце Заполнение субконто открывает форму просмотра и настройки заполнения субконто.

Способ заполнения субконто на счете учета:
Если система не может автоматически заполнить субконто, то надпись Настройка заполнения субконто (Х) станет красной с припиской количества проблем в скобках. А в столбце Заполнение субконто у таких счетов будет Требуется пользовательская настройка.

Можно донастроить субконто выбрав из реквизитов аналитики регистра-источника объекта учета или указать явное значение, оставить субконто пустым. Либо выбран не тот счет учета или на нем нужно настроить иной набор субконто.

В этом режиме настраиваются особые исключения из общих правил – явные корреспонденции объектов учета между собой и шаблоны проводок Дт-Кт счетов для них.
Список корреспонденций может быть представлен в двух видах:

Кнопками Создать или Копировать создается новая настройка корреспонденции.
Указываются объекты учета для Дт и Кт по аналогии с бухгалтерской проводкой, но по данным оперативного контура.

Оборот по корреспонденции объектов учета может не отражаться в финансовом учете на плане счетов. Для этого в настройку корреспонденции нужно установить отметку Не отражается на счетах.
Знак суммы можно инвертировать, используя отметку Изменять знак операции при отражении в учете. Эта опция совместно с перестановкой местами счетов Дт и Кт позволяет делать реверсирующие или сторнирующие проводки.
Опция Ручное уточнение проводки позволит получить запрос на уточнение проводок любых документов с такими корреспонденциями в закрытии месяца в рабочем месте Отражение документов в международном учете.
Субконто для указанных счетов Дт и Кт подбираются автоматически из доступных измерений регистра-источника объекта учета, но могут быть уточнены пользовательской настройкой аналогично уточнению субконто для счетов по всему объекту учета.
Для объектов учета, участвующих в корреспонденции, можно задать дополнительные отборы и уточнить тем самым оборот, который будет делать проводку в Дт и Кт конкретных счетов.
Полями отбора могут быть измерения регистра-источника объекта учета или их реквизиты. Например, можно делать отборы по группам статей расходов или объектов учета, группируя таким образом пул корреспонденций для уточнения счетов Дт и Кт в проводке.

При формировании проводок по корреспонденции объектов учета заданные шаблоны проводок применяются последовательно с учетом приоритета и дополнительных отборов. После того как применилась настройка с правилом применения Не применять корреспонденция считается отраженной и другие настройки не применяются.
В случае выбора Применять в формировании проводок могут участвовать настройки с более высоким значением из поля Порядок применения. Это позволяет делать несколько проводок по одной корреспонденции.
Рассмотрим на примере использование настроек корреспонденций. В оперативном учете комиссионное вознаграждение отражается:
Если использовать простую настройку проводок «по объектам учета», то будет сформирована одна проводка (для наглядности проводки будут на примере регл. плана счетов):
Дт 90.02 – Кт 60.01
При этом желаемым является отражение двумя проводками через промежуточный счет:
Дт 44.02 – Кт 60.01 – отражение расходов по вознаграждению
Дт 90.07 – Кт 44.02 – списание расходов на фин. результат
Задача решается настройками отражения корреспонденций.
Добавляется первая настройка для формирования проводки Дт 44.02 – 60.01 с порядком применения «1».
По корреспонденции требуется сформировать еще вторую проводку, поэтому указывается Применять для последующих настроек.
На 44 счете есть субконто Статьи расходов. В регистрах оперативного контура такого поля нет. Поэтому требуется выполнить настройку субконто вручную.

Для формирования проводки Дт 90.07 – Кт 44.02 добавляется настройка с порядком применения «2».
После применения настройки проводки по корреспонденции полностью сформированы, поэтому устанавливается Не применять последующие настройки.

По гиперссылке Все настройки по корреспонденции из формы настройки шаблона проводки можно открыть список настроенных корреспонденций и изменить порядок стрелками сортировки. Выводится список всех настроек с отбором по объектам учета Дт и Кт. Для настроек с одинаковыми отборами по объектам учета Дт и Кт требуется анализ и управление порядком применения шаблонов проводок.

Режим настройки корреспонденции С отбором по объектам учета позволяет использовать фильтр Показать: Все / С настройками. Можно анализировать и настраивать корреспонденции со стороны объекта учета по Дт или Кт. В форме списка корреспонденций показано в Дт или Кт используется объект учета.
По гиперссылке из столбца Порядок применения можно перейти к форме настройки приоритета применения шаблонов проводок с одинаковыми объектами учета.

Отчет Анализ корреспонденций открывает отчет-шахматку, в котором можно проанализировать корреспонденции за период. В отчете выводятся отраженные в учете корреспонденции. Это позволяет проанализировать, как документы оперативного учета отражаются по объектам учета для более точной настройки шаблонов проводок по корреспонденции объектов.
Из отчета кнопкой Создать настройку можно оформить нужный шаблон отражения корреспонденции. Шаблон создается контекстно от курсора в отчете на пересечении объектов учета по Дт и Кт.

Из отчета возможна расшифровка до хозяйственной операции и регистратора.
Закладка Просмотр настроек по плану счетов позволяет проанализировать план счетов и его настройки разноски по каждому счету и уточнить их.
Слева представлен список счетов плана счетов, а справа – настройки его использующие.
В списке настроек отображаются признаки настроек для этого счета:

По кнопке Открыть настройку или по двойному клику в списке можно просмотреть и отредактировать настройку, можно скопировать или удалить настройку через команду Еще.

Документы после проведения в оперативном учете требуют отражения в международном финансовом учете. Отражение делается в одном из этапов помощника Закрытие месяца, из рабочего места Отражение документов в международном учете или контекстно из формы просмотра проводок DrCr кнопкой Отразить в международном учете.
В результате отражения формируются проводки МФУ, а при нехватке настроек формируется текст сообщения об ошибке и список необходимых для разноски правил отражения.
Текст с проблемой можно просмотреть в форме проводок в поле Комментарий автоматического отражения документа в международном учете. По кнопке Проверить правила отражения вызывается список объектов учета без настройки счетов.

При переходе из списка необходимых правил отражения к форме настройки курсор позиционируется на проблемном месте, где требуется настройка.

После настройки обнаруженных проблем разности можно нажать кнопку Обновить и проверить настойки еще раз. Если все счета указаны, то будет сообщение, что все хорошо и можно отразить документ в учете.

В форме просмотра проводок по кнопке Анализ корреспонденций вызывается отчет, показывающий пары регистров для объектов учета, связанных через идентификатор фин. записи и хозяйственную операции со счетами учета, которые настроены для разноски. Если счет не настроен для объекта учета или корреспонденции, то в отчете будет пустой счет учета.

Если в системе после обновления на новую версию конфигурации в исторических данных нет связи регистров через идентификатор фин. записи, то в отчете такие места разрывов будут выделены цветом, как проблемные.

В таких документах движения были сформированы до появления алгоритма генерации идентификаторов записи и связи по ним регистров.
Такие документы при попытке отражения в учете выдадут ошибку Нарушена двойная запись в финансовых регистрах.

Документ с проблемами двойной записи нужно перепровести, это сделает присвоение идентификатора в регистрах и восстановит связи между ними.
Такую проверку на целостность двойной записи по отражаемым в международном учете за период документам система делает автоматически в Закрытии месяца и исправляет движения документов перед формированием проводок.
Под прочими операциями понимаются операции, которые отражаются в финансовом учете в корреспонденции с прочими активами/пассивами.
В системе не для всех операций в оперативном учете есть полноценные остаточные финансовые регистры, что-то ведется в учете как прочие активы и пассивы (расчеты с учредителями, целевое финансирование, ценные бумаги). Для этого используется справочник Статьи активов и пассивов, должна быть включена опция НСИ и администрирование – Финансовый результат и контроллинг – Финансовый результат – Учитывать прочие активы и пассивы.
По прочим операциям счета учета международного учета настраиваются непосредственно в документах, можно настроить счет по умолчанию для статьи актива и пассива.
В оперативном контуре при разноске документа формируются движения по оборотному регистру Движения по прочим активам и пассивам. Данный регистр участвует в построении корреспонденций с другими финансовыми регистрами и является источником для проводок.
В карточке статьи актива/пассива по гиперссылке Настройка счетов учета статьи в документах по умолчанию указывается счет и субконто для него для всех используемых планов счетов (если настроено несколько планов счетов международного учета).


Настройки по умолчанию при выборе статьи активов/пассивов наследуются в документ и могут быть изменены там для каждого из планов счетов по клику на гиперссылку Счет учета. В открывшейся форме указываются счета и субконто, по кнопке Загрузить счета из статьи можно восстановить счета по умолчанию.

Обязательным условием для работы механизма формирования проводок является отсутствие нарушений двойной записи по идентификаторам фин. записей в оперативном контуре.
Поддерживается переход на новый механизм формирования проводок с любого периода. При этом заполнение идентификаторов фин. записей в регистрах поддержано только в версиях 2.5. По историческим данным, введенным в версии 2.4, после перехода на 2.5 двойной записи и связи регистров не будет.
Для проверки и подготовки движений к формированию проводок в Закрытие месяца добавлен новый этап Исправление ошибок корреспонденции финансовых регистров.
Выявляются документы и регистры за отчетный период, по которым есть ошибки построения корреспонденций или не заполненные идентификаторы фин. записей, мешающие формированию проводок международного учета.
По команде Исправить или общей команде Выполнить операции происходит перепроведение документов по финансовым регистрам.
После восстановления движений может потребоваться выполнение других этапов закрытия месяца, например, расчет себестоимости.

По команде Подробнее открывается отчет с информацией о нарушениях корреспонденций по документам. Отчет показывает, по каким записям не удалось построить корреспонденции.

При попытке сформировать проводки по документу с нарушением корреспонденции в регистре сведений Отражение документов в международном учете будет присвоен специальный статус отражения Нарушена двойная запись в финансовых регистрах.
Если перепроведение документа проблему не решает и не восстанавливает двойную запись, то это текущее ограничение (см. раздел ограничения) или ошибка в конфигурации.
В рабочем месте Отражение документов в международном учете документы с ошибками двойной записи выводятся отдельным пунктом Документы не отраженные в учете из-за нарушения двойной записи в финансовых регистрах.

По таким документам с нарушением двойной записи проводки могут быть сформированы вручную, установкой отметки Ручная корректировка проводок в форме проводок DrCr.
Режимы Проводки по данным оперативного учета и Проводки по данным регламентированного учета могут использоваться совместно.
Трансляции будут работать одновременно, это приведет к задвоению проводок, поэтому нужно использовать настройки исключения и документ отражать в МФУ по данным только одного учета.
В случае применения Настройка по хозяйственным операциям есть возможность добавить в исключения (игнорирование при формирования проводок) операцию целиком или шаблона по ней. Для этого используются команды Исключить хозяйственную операцию и Исключить шаблон проводки.
Трансляция из регламентированного учета имеет настройку Исключить соответствие счетов и Исключить соответствие оборотов.
Использование исключений позволяет часть операций отражать по данным оперативного учета, а часть по данным регламентированного.
В случае применения Настройка по объектам учета и их корреспонденциям объекты учета отражаются в учете всегда, исключить из отражения можно только корреспонденции. Для этого в корреспонденции объектов учета используется флаг Не отражается на счетах.
В случае совместного использования отражения в МФУ по объектам учета и по данным регламентированного учета нужно настроить в исключения все счета регламентированного учета на закладке Соответствие счетов и использовать только настройки корреспонденций на закладке Соответствие оборотов, настроив исключения для таких проводок по корреспонденции объектов учета.
Настройка счетов выполняется в специальном рабочем месте, сценарий настройки счетов непосредственно из форм Групп финансового учета не поддерживается, будет добавлен в рамках развития системы.
Для перехода на новый механизм формирования проводок в информационной базе не должны использоваться устаревшие механизмы:
Отражение в учете по новым правилам требует заполнение идентификаторов записи в оперативных регистрах. Это заполнение работает с редакции 2.5. При переходе на нее с версии 2.4 по историческим данным этой информации нет. Переход на новый режим отражения в МФУ может быть только с текущих периодов, в которых можно документы переотразить в учете, либо учет уже велся на версии 2.5 и связи регистров заполнялись.
Дальнейшая поддержка механизма трансляции по оборотным регистрам Настройка по хозяйственным операциям будет ограничена. Не будут поддерживаться отражение новых хозяйственных операций, добавляемых при развитии системы, и исправление текущих исторических ограничений (мест, где не хватало оборотных регистров), которые покрываются возможностями нового подхода.
В текущей реализации трансляции по объектам учета сохраняются ограничения формирования проводок, которые ранее были в трансляции в МФУ по хозяйственным операциям. Двойная запись в финансовых регистрах не поддерживается в блоках:
Такие документы не будут отражены в учете автоматически – потребуется ручное формирование проводок.
Не поддерживается отражение операций по забалансовым ресурсам фин. учета (товары, принятые на комиссию, в переработку и т.д.).
Добавлена возможность настройки отражения исправительных записей в международном финансовом учете в соответствии с учетной политикой, как реверсирующие (обратные) проводки или сторно (коррекция с обратным знаком).
Режим настройки используется в
Поддерживается разные настройки в пределах плана счетов, что позволяет использовать разные подходы для, например, плана счетов по МСФО и для национального учета филиала.
В справочник Настройки формирования проводок, описывающих применение настроек МФУ по планам счетов для организаций, добавлена настройка Корректировки на уменьшение отражать: Сторно проводками / Реверсивными проводками.

Во всех существующих настройках формирования проводок при обновлении новый реквизит заполнится значением Сторно проводками. Редактирование способа корректировки возможно только при использовании нового транслятора проводок МФУ по объектам учета и отсутствии в проводок в периоде действия текущей настройки.
Проводки международного учета имели поле Тип проводки. Перечисление этого типа имело значение Реверс, но этот тип использовался в операциях сторнирования корректирующих документов.
Это значение становится Сторно и добавляется новое значение Реверс для операций в режиме реверсирующих проводок.
В зависимости от способа корректировки, указанного в настройке формирования проводок для определенной организации и плана счетов, меняются заголовки команд Сторно или Реверс в документе Операция (международный учет).


Во всех рабочих местах по настройке проводок МФУ имеются гиперссылки для перехода к настройкам счетов отражения курсовых разниц и закрытия месяца. По нажатию открываются дополнительные формы справочника Настройки формирования проводок с выбранными настройками.
В связи с расширением состава настроек отдельные гиперссылки заменены на одну Общие настройки и настройки закрытия месяца, открывающую форму справочника.
Было:

Стало:

Исправительные документы в режиме корректировок Сторно проводками при отражении в МФУ полностью сторнируют проводки исправляемого документа и записывают новые проводки на правильные суммы.
Например, на примере регламентированного плана счетов исправление проводки Дт 60 Кт 51 со 100 до 80 или 130 рублей выполняется так:
При применении аналогичного подхода к формированию корректировок Реверсивными проводками получится необоснованное увеличение оборотов по счетам. Поэтому корректирующие реверсивные проводки формируются только на разницу между исправляемыми и правильными суммами.
Из предыдущего примера корректировка со 100 до 80р. запишется так:
Дт 51 Кт 60 20р.
А исправление со 100 до 130 рублей:
Дт 60 Кт 51 30р.
Компании, ведущие международный финансовый учет (МФУ), могут использовать финансовый год, отличный от календарного, например, с мая по апрель от месяца начала работы компании.
При использовании финансовых отчетов МФУ будут выводиться периоды в зависимости от начальной и конечной дат вызова отчетов. Период формирования отчета будет делиться на фин. периоды отступом 3 месяца, 6 месяцев, и 12 месяцев от начальной даты в зависимости от типа периода, примененного в настройке вида финансового отчета.
Так, если отчет формируется с 01.09.2019 по 31.08.2020, то при периодичности отчета Год будет выделен 1 фин. период: 01.09.2019 – 31.08.2020.
Если строить отчет с 01.09.2019 по 31.08.2021, то будет два финансовых года по 31.08.20 и 31.08.21.

При периодичности отчета Полугодие будут выделены 2 фин. периода:
При периодичности отчета Квартал будут выделены 4 фин. периода:
Если в структуре отчета используется периодичность Год, но при этом отчет формируется за период менее 12 месяцев, то будет ошибка. Аналогично нельзя сформировать отчет с периодичность Квартал за период менее 3 месяцев.
Часто перед компаниями стоит задача сравнительного анализа финансовой отчетности по отношению к прошлым периодам. Система позволяла выводить несколько периодов подряд, но не со смещением от текущего. Например, нельзя было сравнить май месяц с маем прошлого года без вывода всех промежуточных месяцев.
Добавляется возможность настройки вывода периодов сравнения в видах финансовых отчетах.
При добавлении измерения Период в структуру Вида финансового отчета доступна настройка показателей сравнительных периодов.

Настройки Выводить показатели аналогичных периодов прошлых лет и Выводить показатели предыдущих периодов могут работать совместно. Это позволит вывести несколько прошлых периодов и аналогичные указанному в отчете периоды в прошлых годах.


Ошибки в документах могут обнаруживаться уже после закрытия периода. При этом штатные инструменты исправления таких ошибок практически отсутствуют, и общая рекомендация исправлять документы в прошлом периоде. Если у компании строгие правила закрытия периода, то исправление таких ошибок становится большой проблемой.
Методика исправления должна соответствовать следующим критериям:
Данный функционал становится доступен после включения флага НСИ и администрирование – Финансовый результат и контроллинг – Финансовый результат – Использовать исправительные документы.
Исправление документов осуществляется следующим образом:

В исправительном документе отображается ссылка на исходный исправляемый документ:

В исправляемом документе отображается ссылка на исправительный документ. При этом документ заблокирован для изменений:

Если исправлений больше одного, то можно посмотреть всю цепочку:

Аннулирование документа можно сделать следующим образом:

Для поддержки исправлений в документ добавлены 3 реквизита:
Для документа может быть встроена возможность только аннулирования - в этом случае добавление реквизитов не требуется.
Также соответствующие поля добавляются в регистр сведений Реестр документов и заполняются при проведении. Поля из реестра используется для контроля корректности цепочек исправления и вывода информации в журналы документов.

После исправления документы изменяются таким образом:
Если используются распоряжения и партии:
Исправлению подлежат только финансовые, не регламентные документы. Если, например, документ Внутреннее потребление товаров закрытого периода исправлен с помощью нового механизма, то документ Заказ на внутреннее потребление надо закрыть или откорректировать тоже.
При печати исправительных документов:
Что касается нумерации исправительных документов:
При проведении исправительных документов выполняются контроли. Например, если в результате исправления образуется отрицательный остаток товара, то такой документ не будет проведен. Это позволяется не допустить некорректного состояния системы.
В бухгалтерском и налоговом учетах автоматическое исправление в соответствии с ПБУ 22/2010 пока реализовывать не планируется. Исправление проводок БУ и НУ теперь осуществляется на дату исправления в соответствии с общим подходом. При необходимости проводки могут быть уточнены вручную.
В системе есть следующие ограничения функциональности:
| Документ | Входит в WE | Сторно | Исправление | Комментарий |
|
Авансовый отчет |
Да
|
Да
|
|
|
|
Акт выполненных внутренних работ |
Да
|
Да
|
Да
|
|
|
Акт выполненных работ для клиента |
Да
|
Да
|
|
|
|
Аннулирование подарочных сертификатов |
Да
|
Да
|
|
|
|
Ввод остатков взаиморасчетов |
Да
|
Да
|
Да
|
|
|
Ввод остатков денежных средств |
Да
|
Да
|
Да
|
|
|
Ввод остатков НДС предъявленного |
|
Да
|
Да
|
|
|
Ввод остатков по финансовым инструментам |
Да
|
Да
|
Да
|
|
|
Ввод остатков прочие расходы |
Да |
Да
|
Да
|
|
|
Ввод остатков прочих активов пассивов |
Да
|
Да
|
Да
|
|
|
Ввод остатков расходов при УСН |
|
Да
|
Да
|
|
|
Ввод остатков расчетов по эквайрингу |
Да
|
Да
|
Да
|
|
|
Ввод остатков с подотчетниками |
Да
|
Да
|
Да
|
|
|
Ввод остатков ТМЦ в эксплуатации |
|
Да
|
Да
|
|
|
Ввод остатков товаров |
Да
|
Да
|
Да
|
|
|
Взаимозачет задолженности |
Да
|
Да
|
|
|
|
Внесение денежных средств в кассу ККМ |
Да
|
Да
|
Да
|
|
|
Внутреннее потребление товаров |
Да
|
Да
|
Да
|
|
|
Возврат подарочных сертификатов |
Да
|
Да
|
|
|
|
Возврат товаров между организациями |
Да
|
Да
|
|
|
|
Возврат товаров от клиента |
Да
|
Да
|
|
|
|
Возврат товаров поставщику |
Да
|
Да
|
|
|
|
Выбытие денежных документов |
|
Да
|
Да
|
|
|
Выемка денежных средств из кассы ККМ |
Да
|
Да
|
Да
|
|
|
Выкуп товаров с хранения |
Да
|
Да
|
|
|
|
Выкуп товаров хранителем |
Да
|
Да
|
|
|
|
Движение продукции и материалов |
Да
|
Да
|
Да
|
|
|
Заявление о ввозе товаров из ЕАЭС |
|
Да
|
|
|
|
Инвентаризация наличных денежных средств |
Да
|
Да
|
Да
|
|
|
Корректировка задолженности по финансовым инструментам |
Да
|
Да
|
Да
|
|
|
Корректировка приобретения |
Да
|
Да
|
|
|
|
Корректировка реализации |
Да
|
Да
|
|
|
|
Начальные остатки НЗП по партиям производства |
Да
|
Да
|
Да
|
|
|
Начисления по кредитам и депозитам |
Да
|
Да
|
Да
|
|
|
Операция по платежной карте |
Да
|
Да
|
Да
|
|
|
Операция по Яндекс.Кассе |
|
Да
|
Да
|
|
|
Оприходование излишков товаров |
Да
|
Да
|
Да
|
|
|
Отгрузка товаров с хранения |
Да
|
Да
|
Да
|
|
|
Отражение расхождений при инкассации денежных средств |
Да
|
Да
|
Да
|
|
|
Отчет банка по операциям эквайринга |
Да
|
Да
|
Да
|
|
|
Отчет давальцу |
Да
|
Да
|
|
|
|
Отчет комиссионера (агента) о продажах |
Да
|
Да
|
|
|
|
Отчет комиссионера о списании |
Да
|
Да
|
Да
|
|
|
Отчет комитенту о продажах |
Да
|
Да
|
|
|
|
Отчет комитенту (принципалу) о закупках |
Да
|
Да
|
|
|
|
Отчет комитенту о списании |
Да
|
Да
|
Да
|
|
|
Отчет оператора системы "Платон" |
|
Да
|
Да
|
|
|
Отчет переработчика |
Да
|
Да
|
|
|
|
Отчет по комиссии между организациями |
Да
|
Да
|
|
|
|
Отчет по комиссии между организациями о списании |
Да
|
Да
|
Да
|
|
|
Передача товаров между организациями |
Да
|
Да
|
|
|
|
Передача товаров хранителю |
Да
|
Да
|
Да
|
|
|
Перемещение товаров |
Да
|
Да
|
Да
|
|
|
Пересортица товаров |
Да
|
Да
|
Да
|
|
|
Порча товаров |
Да
|
Да
|
Да
|
|
|
Поступление безналичных денежных средств |
Да
|
Да
|
Да
|
|
|
Поступление денежных документов |
|
Да
|
Да
|
|
|
Поступление товаров на склад |
Да
|
Да
|
Да
|
|
|
Поступление услуг по аренде |
Да
|
Да
|
|
|
|
Приемка товаров на хранение |
Да
|
Да
|
Да
|
|
|
Приобретение товаров и услуг |
Да
|
Да
|
|
|
|
Приобретение услуг и прочих активов |
Да |
Да |
|
|
|
Приходный кассовый ордер |
Да
|
|
Да
|
Исправление только «расшифровки платежа» |
|
Производство без заказа |
Да |
Да |
Да
|
|
|
Прочее оприходование товаров |
Да
|
Да
|
Да |
|
|
Распределение возвратных отходов |
Да
|
Да
|
|
|
|
Расходный кассовый ордер |
Да |
|
Да |
Исправление только «расшифровки платежа» |
|
Реализация товаров и услуг |
Да
|
Да
|
|
|
|
Реализация услуг и прочих активов |
Да
|
Да
|
|
|
|
Сборка товаров |
Да
|
Да
|
Да
|
|
|
Списание безналичных денежных средств |
Да
|
Да
|
Да
|
|
|
Списание задолженности |
Да
|
Да
|
Да
|
|
|
Списание НДС на расходы |
Да
|
Да
|
Да
|
|
|
Списание недостач товаров |
Да
|
Да
|
Да
|
|
|
Списание товаров с хранения |
Да
|
Да
|
Да
|
|
|
Списание товаров у хранителя |
Да
|
Да
|
Да
|
|
|
Таможенная декларация на импорт |
Да
|
Да
|
|
|
Для документов учета ВНА не применяются описанные выше исправления. В рамках подсистемы Внеоборотные активы реализованы документы Корректировка стоимости и амортизации ОС и Корректировка стоимости и амортизации НМА.
При исправлении в учете себестоимости сторнируются только онлайн движения. Стоимостные сторнирующие движения формируются при расчете. Партии в сторнирующих движениях заполняются по данным сторнируемого (исправляемого) документа.
При обсчете «новых» движений исправительного документа с приоритетом используются партии, которые в результате «образовались». Таким образом, минимизируется влияние исправлений на учет. При исправлении приходного документа партией остается исходный исправляемый документ.
В результате исправления приходного документа по партии могут возникнуть следующие ситуации:
Для оперативных регистров (Расчеты с клиентами и Расчеты с поставщиками) используется общий подход по сторнированию движений.
При расчете регистров Расчеты с клиентами по срокам и Расчеты с поставщиками по срокам к отработке сторно-движений применен подход, аналогичный отражению операций корректировки реализации и корректировки приобретения «в минус»:
Так как в данном случае идет речь об исправлении внутренних ошибок, то счета-фактуры по авансам, образованным при сторнировании, автоматически не создаются.
В программе пересмотрен состав разделов дат запрета по документам:
Проведен аудит отнесения документов к разделам и добавлен новый раздел Финансовый контур, который «закрывает» от изменения финансовые регистры оперативного контура. Выполняется контроль изменения онлайн движений документов.
Сервис mag1c позволяет быстро создать веб-витрину и выгрузить в нее прайс-лист.
Возможности сервиса:
Для использования данной возможности требуется включить функциональную опцию НСИ и администрирование – Настройка интеграции – Синхронизация данных – Использовать синхронизацию данных.
Для выгрузки цен на сайт необходимо включить функциональную опцию НСИ и администрирование – Настройка НСИ и разделов – Номенклатура – Информативные цены номенклатуры – Использовать информативные цены номенклатуры.
Процесс создания веб-витрины занимает всего несколько минут и не требует обычных для создания сайта затрат (оплата услуг веб-программиста, покупка домена и хостинга, дизайн, поддержка и администрирование сайта и т. п.). Веб-витрина вашего магазина создается автоматически и заполняется товарами из учетной системы. Экономьте на затратах, связанных с организацией онлайн-продаж: стоимость сервиса зависит только от количества заказов ваших клиентов.
Создать витрину может любой пользователь с правами администратора. Настройка выполняется с помощью мастера НСИ и администрирование – Настройка интеграции – веб-витрина mag1c. Для работы с веб-витрину требуется установить расширение. Если расширения еще не установлено, то при первом запуске мастера оно установится автоматически, после чего будет предложено перезапустить программу и после перезапуска запустится мастер настройки веб-витрины.

Мастер состоит из нескольких шагов:
После изначальной настройки можно посмотреть и изменить некоторые параметры командой НСИ и администрирование – Настройка интеграции – веб-витрина mag1c.
После настройки параметры синхронизации с сайтом отображаются в списке НСИ и администрирование – Настройка интеграции – синхронизация данных. В карточке настойки синхронизации можно настроить сценарии синхронизации. Основной сценарий предполагает автоматическую выгрузку на сайт вновь создаваемых товаров, цен и остатков и загрузку созданных на сайте заказов.
Создание и обработка заказов в веб-витрине mag1c
{TopicID=Mag1COrders}
Собрать заказ клиент сможет как с компьютера, так и с телефона. Витрины mag1c адаптированы для отображения на мобильных устройствах.

Рисунок 139.
Заказы, сформированные покупателем на сайте, автоматически передаются в программу «1С» для дальнейшей обработки. Они отображаются в списке Продажи – Заказы клиентов. Это значит, что не нужно делать записи о заказах вручную, не будет ошибок, связанных с ручным вводом, всегда можно контролировать, на какой стадии выполнения находится заказ, и оперативно передавать информацию об этом покупателю через его личный кабинет на веб-витрине.
Переработаны интерфейсные решения и расширена функциональность электронного документооборота, в том числе:
Все объекты, предоставляющие возможность вывода представлений данных на нескольких языках, вошли в отельную подсистему Мультиязычность.
Добавлена подсистема Перевод текста предоставляет программный интерфейс для автоматического перевода произвольного текст с одного языка на другой при помощи сервисов онлайн-перевода Яндекс Переводчик и Google Translate.
Добавлена возможность пользователю самостоятельно восстановить свой пароль, нажав ссылку "Забыли пароль?" в окне входа в программу. Для включения этой возможности в разделе Администрирование - Настройки пользователей и прав - Восстановление паролей установить признак Выводить ссылку Забыли пароль?
При этом выбирается вариант:
Для помощи с часто встречающимися затруднениями при входе в программу также можно показать ссылку Нужна помощь? Для этого необходимо подготовить информационные материалы, опубликовать их на странице в Интернете или внутренней сети компании и включить отображение этой ссылки. см. раздел Администрирование - Настройки пользователей и прав - Восстановление паролей.
В связи с вступлением в силу с 01.01.2021 положений Федерального закона от 27.12.2019 №479-ФЗ «О внесении изменений в Бюджетный кодекс Российской Федерации в части казначейского обслуживания и системы казначейских платежей» изменяются реквизиты для уплаты налогов, страховых взносов, сборов и других обязательных платежей во всех регионах. Для обеспечения возможности осуществления платежей в Казначейство по новым реквизитам в Классификаторе банков сделаны следующие изменения:
Классификатор банков переименован в Справочник БИК и теперь содержит не только список кредитных организаций, но и Управления Федерального казначейства, а также других участников расчетов.
При загрузке классификатора теперь необходимо выбирать классификатор Справочник БИК. Справочник БИК аналогичен имеющемуся Справочнику по кредитным организациям, но кроме кредитных организаций в него входят и другие участники расчетов.
В Справочник БИК добавлено поле БИК РКЦ, указывающее для казначейских расчетных счетов банк, в котором открыт счет.
Если в программе ведется работа на нескольких языках, то параметры прописи валюты теперь можно вводить на всех используемых языках. Тем самым, в частности, появляется возможность формировать на нужных языках печатные формы, содержащие суммы, записанные прописью, например: "Сто двадцать пять рублей 00 копеек". Для перехода к редактированию параметров прописей на нужном языке, необходимо выбрать соответствующий пункт в подменю Параметры прописи в карточке валюты.
Теперь настраивать отчеты можно гораздо быстрее. При нажатии на заголовок колонки таблицы открывается форма для сортировки, фильтров и других действий с этой колонкой. Можно отфильтровать колонку, отметив флажками конкретные значения из этой колонки, либо задав условие, например: если значение в колонке больше 10. Кроме того, в заголовках колонок наглядно выводится значок направления сортировки.
Контекстное меню заголовка таблицы предоставляет возможности по:
С помощью контекстного меню в самой таблице, помимо открытия значения, расшифровки и других стандартных действий, также можно быстро выполнить:
При выводе табличных документов на печать в штампе электронной подписи выводится эмблема организации, заданная в карточке организации.
Подержано дифференциальное резервное копирование приложений.
Реализовано логирование очереди заданий, отправка показателей в ЦКК для мониторинга работы очереди.
Оптимизирован механизмы загрузки data_dump в части работы с предопределенными данными и продолжения загрузки.
Улучшена работа при запросе счетов на оплату от обслуживающих организаций. Добавлено уведомление о заканчивающихся подписках при начале работы системы.
Добавлена возможность указать дополнительные сведения пользователя при создании и изменении пользователей сервиса.
Поддержана работа с документом "Счет на оплату" менеджера сервиса.
Поддержаны методы для работы с абонентами и подписками абонентов для работы обслуживающих организаций.
Поддержано количественное оформление подписок на расширения тарифов.
В функциональность подсистемы добавлена возможность получения данных сервиса 1СПАРК Риски для индивидуальных предпринимателей.
Для юридических лиц добавлена возможность загрузки дополнительного показателя "Бухгалтерская отчетность";
В состав подсистемы включены новые отчеты:
В отчет "События мониторинга 1СПАРК Риски" добавлены дополнительные отборы:
Добавлена возможность перехода в веб-версию СПАРК
Подробное описание сервиса приведено в документации к библиотеке Интернет-поддержки https://its.1c.ru/db/uisldoc#content:272:hdoc
В Досье контрагента реализована поддержка открытых данных ФНС, а также поддержано отображение нескольких руководителей юридического лица.
Подробное описание сервиса приведено в документации к библиотеке Интернет-поддержки https://its.1c.ru/db/uisldoc#content:271:1:issogl2_досье_контрагента
Функциональность "Облачный архив 2.0" доступна в виде внешней обработки. Описание приведено на сайте https://backup.1c.ru